Ijraset Journal For Research in Applied Science and Engineering Technology
Authors: Ch. Raja Kishore Babu, G. Nitin, K. Nithya, L. Navya
DOI Link: https://doi.org/10.22214/ijraset.2024.59431
Certificate: View Certificate
Blockchain Empowered Device Based Voting introduces a safer way to vote using new technologies using one’s own device from their home. We all know voting is important, but sometimes it\'s not as secure as we\'d like. Our approach leverages both fingerprint and blockchain technology for enhanced security and accountability. Blockchain acts like an unbreakable digital vault for votes. Each vote is locked in, impossible to alter. But we didn\'t stop there. We have incorporated an additional layer of safeguarding through OTP authentication. Just like unlocking your phone, only you can cast your vote, making the process ultra-secure. We aim to create a user-friendly web application/app that effortlessly adapts to different devices, ensuring a seamless and intuitive experience. Upon casting your vote, OTP is generated, and your vote is saved in the blockchain infrastructure. This makes sure your vote is private and free from tampering and manipulation. This project makes voting better and safer. By using these new ideas, we\'re making sure that voting is honest and fair for everyone.
I. INTRODUCTION
The traditional voting process faces security and accessibility challenges, lacking assurance in vote integrity and privacy. Physical presence requirements at polling stations hinder participation, especially for those with mobility constraints or in remote areas. The Blockchain-Empowered Device-Based Voting project addresses these issues with a secure solution, leveraging blockchain and Aadhar authentication with mobile OTP verification. This innovation aims to revolutionize voting, enhancing safety, transparency, and inclusivity, enabling convenient ballot casting from devices. Unlike Ethereum and MetaMask, our project stores blocks locally, dedicated to improving the trustworthiness and accessibility of the electoral process, ensuring voting remains fundamental in democratic societies.
II. RELATED WORK
In the pursuit of progress and effectiveness, contemporary projects often leverage established solutions as foundational elements for development. This strategy not only acknowledges the proficiency and innovations of predecessors but also fosters a collaborative environment where ideas can adapt and address emerging challenges. In our project, we enthusiastically adopt this philosophy, thoughtfully incorporating components from pre-existing solutions to enhance our initiative. These established solutions function as beacons, providing valuable perspectives and frameworks that influence the trajectory of our project.
A. DVTChain: A blockchain-based decentralized mechanism ensuring digital voting system security.
Blockchain Empowered Device Based Voting project closely aligns with DVTChain, both aiming to rectify deficiencies in traditional voting methods through blockchain integration. Emphasizing security and transparency, DVTChain underscores blockchain's decentralized nature, resonating with your focus on security and accessibility challenges. My project addresses security and accessibility by incorporating blockchain, Aadhar authentication, and OTP verification, fostering inclusivity through convenient mobile voting. Both proposals prioritize voter privacy, transparency, and fairness. While DVTChain employs Ganache, Truffle, and Ethereum blockchain, your strategy opts for a local machine setup. The shared objective of enhancing trust and accessibility underscores a joint vision, leveraging blockchain's transformative potential to fortify democratic foundations.
B. Blockchain for Electronic Voting System
The existing Blockchain for Electronic Voting System emphasizes bolstering trust in democratic voting through blockchain. It recognizes citizens' growing awareness of electoral significance and the challenges of scalability and implementation complexity. My proposed solution, the Blockchain Empowered Device Based Voting project, aligns seamlessly.
It introduces a secure, user-friendly approach, combining blockchain and Aadhar authentication for enhanced security. The project prioritizes inclusivity, enabling voters to cast ballots conveniently from personal devices, overcoming physical accessibility barriers.
C. Securing e-voting based on blockchain in P2P Network
The traditional method, "Securing e-voting based on blockchain in P2P network," emphasizes enhancing e-voting security through blockchain technology. It highlights benefits like increased security, user authentication, and decentralization, while acknowledging the challenges of accessibility and regulatory complexities. Your groundbreaking proposal, the "Blockchain Empowered Device Based Voting System," supports these objectives by utilizing blockchain to ensure a safe e-voting experience. It introduces Aadhar authentication, tackling issues present in conventional voting systems and promoting inclusivity by allowing convenient voting from personal devices. Both initiatives share the common goal of strengthening electoral processes through advanced technological solutions.
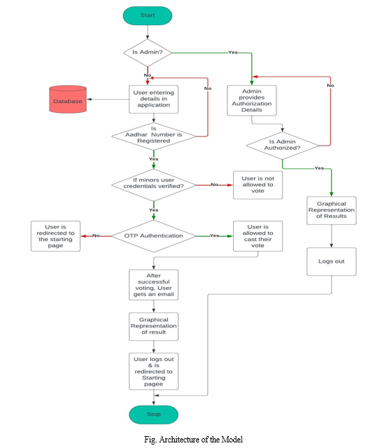
III. METHODS AND EXPERIMENTAL DETAILS
A. Blockchain Architecture and Development
In establishing our online voting system, the core lies in designing and developing a custom blockchain structure. We diverged from the typical dependence on current blockchain networks, instead ensuring an infrastructure precisely tailored to the distinct demands of secure online voting. Our blockchain design provides a decentralized ledger, ensuring transparency. The nodes validate and log votes, preventing single points of failure. Consensus mechanisms guarantee transaction validity, securing the process. Thus, the distributed, resilient architecture promotes integrity.
Custom Blockchain Implementation: For optimal control and security, we created a tailored blockchain. This allows fine-tuning parameters, enhancing performance, and implementing security precautions. Our modular blockchain enables scaling to suit potential future upgrades and adaptations.
The intricacies of your blockchain architecture and development extend beyond the foundational principles. The decentralized ledger not only ensures transparency but also fosters trust among voters, allowing them to independently verify the accuracy of the recorded votes. The intricate interplay of nodes, with their role in validating and logging votes, not only prevents single points of failure but also establishes a resilient network resistant to malicious activities. This custom architecture, uniquely tailored for secure online voting, stands as a testament to your commitment to providing a trustworthy and transparent electoral process.
B. Upgraded security measures in User Verification
The base of any secure online voting structure is client verification. Our system includes a powerful two-step confirmation preparation, lifting the security profile of the stage.
Expanding on the foundation of client verification, our online voting system incorporates a sophisticated biometric authentication module as part of the two-step confirmation process. Users are not only required to validate their identity using their Aadhar number but also undergo biometric verification, adding an extra layer of security. This involves the scanning of unique biometric markers, such as fingerprints or retina patterns, ensuring a multi-faceted approach to user authentication.
.C. Advanced Encryption Techniques in Vote Casting
Ensuring the confidentiality and integrity of the voting process is paramount. Our approach involves the utilization of advanced encryption techniques, departing from common practices to bolster the security of vote casting. In contrast to the prevalent use of SHA-256, our system employs the more robust SHA-512 hashing algorithm.
The larger hash size enhances resistance against cryptographic attacks, providing an additional layer of security to the voting data. This deliberate choice reflects our commitment to adopting the latest cryptographic standards. To fortify the hashed output further, we employ RSA encryption. This asymmetric encryption technique utilizes public and private keys, ensuring that even if the hashed data is intercepted, it remains inaccessible without the corresponding private key. This dual-layered approach enhances the overall security of the voting data, mitigating risks associated with data manipulation.
RSA encryption is a widely-used asymmetric cryptographic technique that plays a pivotal role in securing sensitive information, including in the context of online voting. Here's a detailed explanation of how RSA encryption works and its significance in ensuring the security of the voting process:
RSA encryption is based on the mathematical properties of large prime numbers. It involves the use of a public key for encryption and a private key for decryption. The public key is shared openly, allowing anyone to encrypt data that only the entity possessing the corresponding private key can decrypt.

IV. RESULTS AND DISSCUSIONS
The exploration of existing solutions reveals diverse methodologies for enhancing blockchain-based e-voting systems in engineering contexts. Each approach brings unique benefits and insights, contributing to the overarching goal of improving the performance and reliability of blockchain e-voting systems for secure and transparent electoral processes.
A. DVTChain
B. Blockchain for Electronic Voting System
C. Securing e-voting based on blockchain in P2P network:
D. Comparison
The Three Existing systems explain the basics of using blockchain for secure voting systems and talk about its pros and cons, like security and technical difficulties. On the other hand, the abstract for "Blockchain Empowered Device Based Voting" focuses on a specific voting solution that's easy to use. It uses your fingerprint and blockchain to make voting secure and convenient. It also mentions some extra security measures like sending an OTP to your phone and using a system called IPFS to keep the results safe. So, the abstract tells you about a specific, user-friendly way to make voting better and safer using modern technology.
E. Integration
Bringing together the big picture and a practical solution The Existing solutions explains the benefits and challenges of using blockchain for voting, like making it more secure and transparent. In the abstract, it gets specific, showing how you can vote securely from your own device using your fingerprint. They also mention using extra security steps like sending an OTP to your phone. So, it's like going from the idea of better voting to actually making it easier and safer for people. It's a step from talking about it to making it happen.
The practical implementation aspect involves leveraging biometric authentication, such as fingerprint recognition, to secure voting from personal devices. Additional security layers, like Two-Factor Authentication (2FA) through OTPs sent to voters' phones, further fortify the process.
This not only ensures the security of the voting process but also makes it convenient and accessible for voters, potentially increasing overall turnout. Pilot programs, user-friendly interfaces, and public education play crucial roles in the successful integration of blockchain into the voting system, providing a step-by-step transition from conceptual discussions to a tangible and secure electoral reality.
In conclusion, the foundational research and outcomes we\'ve explored furnish invaluable insights, shaping the methodologies that lead us toward the realization of our project\'s final objective. By integrating these approaches, we aspire to construct a language model specifically adept in engineering applications. Central to our goals is the emphasis on precision, heightened engagement, and a steadfast commitment to safety. To conclude, this marks the path forward, underscoring our dedication to delivering a language model that excels in engineering contexts while maintaining a focus on accuracy, engagement, and safety. 1) DVTChain: A blockchain-based decentralized mechanism ensuring digital voting system security: DVTChain, a blockchain-based system, addresses flaws in traditional voting by enhancing security, privacy, and verifiability. Despite merits like improved security, challenges include regulatory hurdles and technical complexities. Implemented with Ethereum, Ganache, and Truffle, DVTChain aims to minimize costs while ensuring essential security, offering a promising solution for fortified democratic foundations. 2) Blockchain for Electronic Voting System: Blockchain technology presents a promising solution for enhancing electronic voting systems by providing decentralization, end-to-end verification, non-repudiation, and security features. While offering merits like improved integrity and transparency, challenges such as scalability, implementation complexity, user accessibility, and vulnerability to cyber-attacks need careful consideration. The outlined implementation emphasizes eligibility, unreadability, privacy, and fairness as essential criteria for secure online voting. 3) Securing e-voting based on blockchain in P2P network: Blockchain-based e-voting in a P2P network offers enhanced security through synchronized voting records and user credential models, promoting integrity and transparency. Despite practical implementation successes, challenges such as accessibility, regulatory compliance, public trust, technical infrastructure, and privacy concerns must be addressed for widespread adoption. The Blockchain Empowered Device Based Voting project, inspired by a comprehensive approach akin to the referenced methodologies, tackles issues in traditional voting. With a focus on security, accessibility, and inclusivity, the project employs blockchain and Aadhar authentication with mobile OTP verification, promising a transparent, user-friendly, and fraud-resistant voting system.
[1] Liu and Wang (2017) proposed an electronic voting protocol based on blockchain, as published in the IACR Cryptology Eprint Archives [1]. [2] Shahzad and Crowcroft (2019) introduced a trustworthy electronic voting system using adjusted blockchain technology, discussed in the IEEE Access journal [2]. [3] Racsko (2019) explored the intersection of blockchain and democracy, considering social and economic implications [3]. [4] Yaga et al. (2019) provided an overview of blockchain technology in their work available on arXiv [4]. [5] The Economist\'s EIU Democracy Index (2017) was referenced to highlight the global state of democracy [5]. [6] Cullen and Houghton (2000) assessed New Zealand government websites in the context of online democracy [6]. [7] Schinckus (2020) offered an overview of the sustainability of blockchain technology, discussing both positive and negative aspects [7]. [8] Media coverage highlighted a leaderless, blockchain-based venture capital fund that raised significant capital (Morris, 2016; Popper, 2016) [8][9]. [9] The Economist (2015) described the technology behind bitcoin and its broader implications [10]. [10] Narayanan et al. (2016) provided a comprehensive introduction to bitcoin and cryptocurrency technologies [11].
Copyright © 2024 Ch. Raja Kishore Babu, G. Nitin, K. Nithya, L. Navya. This is an open access article distributed under the Creative Commons Attribution License, which permits unrestricted use, distribution, and reproduction in any medium, provided the original work is properly cited.
 
   
                                                    Paper Id : IJRASET59431
Publish Date : 2024-03-26
ISSN : 2321-9653
Publisher Name : IJRASET
DOI Link : Click Here
 Submit Paper Online
        
        
        
            Submit Paper Online
        
     
    
      
      
      
       
      
   