Good health has been a major concern since the inception of mankind whilst for some people attaining good health requires taking prescribed medicines or pills routinely. It’s Very Important for Patients As General And Specially Patients Who Must Have Their Medication Permanently (Diabetics And Hypertension Ect.) Sometimes They Need To Be Reminded, This Frequent Observation Shows That People Give More Interest To Their Work And Other Stuff Than Taking Care Of Their Health . It Is Important To Design And Implement Low Cost Useful Programmable Reminding System. To Help Those Patients .This System Has An Ability To Remind People About Dose Time , Dose Amount Of Medication And Sending SMS To Nursing Staff For More Accuracy And Reliability. The main concept of this project is to create a low cost affordable health monitoring system for people in remote locations where availability of specialist doctors is not possible. This system is portable. Low cost and can be easily operated by anyone with limited knowledge. Also this concept is developed using IoT, so that we can send the data to a remote server from which it can be accessed by doctors.
Introduction
I. INTRODUCTION
The medical field is progressing and advancing rapidly due to the advancement in technology. The combination of medical and engineering disciplines has revolutionized the modern medical practices. Traditional methods used for health care are becoming outdated due to increase in population. Innovative health monitoring systems are required with less human mediation/intervention which can be available at low cost in rural as well as urban areas. A Microcontroller &RF based saline monitoring system is a perfect example of such innovative health management system. This system can be easily and readily installed in every hospital which will help out the nurses and doctors for efficient monitoring of saline flow in the hospitals.
The main objective of this research is to develop a smart medicine box to remind the old people or patient in the hospital to take the appropriate dose of medicine in the time suggested by the doctor. Modern Communities Are Suffering from Many Kinds of Pressures Due to The Speedy Rhythm of Daily Life, People Have Many Chronic Diseases. Which Need Special Care from Medical Staff to Remind the Patients to Have Their Medications in Time. Another Reason for Applying This System, The Difficulty of Following Up the Big Numbers of Patients by The Nursing Staff. Previously it is impossible to monitor the patient by doctor in remote areas during critical conditions. So we introduced a method which continuously monitors the patient condition and automatically sends the data to server, so the doctor can access the data continuously and we can intimate caretaker when patient is in critical. Utilizing of Communication Technology and Semiconductor, GSM Communication Module Can Be Integrated and Embedded into Single Chip and Let GSM Be Carried into Many Products to Increase the Added-Value of Products. condition. In previous methods, monitoring of patient can be done only by using different instruments for different parameters. So, we decided to monitor required conditions of patient by assembling different instruments in a single module. Now a days IoT is the widely used technology.
II. LITERATURE REVIEW
This study reviewed some literatures regarding the design, development and the implementation of medication reminder mobile application for patients from different academic sources.
Design and Development of Mobile based Medication Reminder Mohammed et al. (2018) designed and developed a smart application for medication reminder that was targeted at the elderly patients with various disabilities to help them in taking their prescribed drugs within the stipulated time. The developed mobile application is cloud based, in supposition the oddity of the created application is the utilization of a Cloud service to give two route correspondence between the more established patients with inabilities and the specialists so the pharmaceutical adherence of the patients can be checked, however the developed applications lacks an interactive medium between the patient and the doctor.
Prasad (2013) has investigated an approach about designing and developing a pill or medicine reminder application. He designed a free application which underpins up to 15 reminders. Patient could select them in either non-rehashing or rehashing alert examples. In the planned time, application could deliver a warning with a vibration, ring alert, or LED signal. The application lacks an interactive medium between the patient and the doctor. The application got some obvious pop ups that could let others knows that one has to take their medicines.
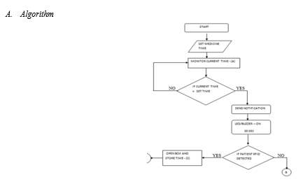
III. METHODOLOGY
The Block Diagram Of The System Is Shown In Figure (1). It Explains The Useful Components Of The System And The Links Which Exist Between Them. The GSM Is Connected To User Via Wireless Mobile Networks And Directly To Microcontroller. Hence The System Provides The Real Time Transmitting Of Data. Microcontroller (Atmega16) Represents The Core Of The System While The Crystal Oscillator Is Used For Real Time Adjusting. The Program Is Written In BASCOM Language.
Arduino collects real time health data from pulse sensor which measures heartbeat in minutes or BPM (beats per minute). A digital temperature sensor connected to Arduino measures body temperature of the patient. A buzzer produces auditory beeps when the patient’s heartbeat occurs / detected. This gives a brief insight to a healthcare professional how a patient’s heart is performing in a particular health condition. Abnormal heartbeats can be detected by just listening to the beeps.
An IoT-based health observation system works on the patient's body observation system such as pulse rate and body temperature. Heartbeat device hooked up to the patient's fingers and temperature the sensing element is additionally hooked up to the patient's body. A generic ESP8266 IoT module is connect to Arduino via UART, it is responsible for connecting the machine to internet and also for sending health data to a IoT server (Thing speak) for storing and monitoring. This circuit is not only capable of sending patient’s health data to a server but also can show real time data on a 16×2 LCD display. This is useful for a healthcare professional who is actively monitoring a patient on site.
V. ACKNOWLEDGMENT
We would like to thank our project guide professor Hirnawale S.B sir who has been a source of inspiration and her insight and vision has made it possible for us to make this possible. We are also grateful to the authorities, faculty and staff of Computer department who have helped us to be better acquainted with the recent trends in technology.
Conclusion
The main purpose of the device is that it can remind the patient to take medicine in time with appropriate dose. This box is portable so it can go along with patients to any place. The proposed system for patient can be used extensively in an emergency conditions as they can be monitored daily, recorded and stored as a database. In the future Iot device can be integrated with computer computing so that the database can be shared across intensive care and treatment hospitals. And also in this pandemic this health monitoring is very useful, we can avoid go to hospital regularly in this pandemic and check our self in our house only.
References
[1] Roth, Gregory A., Stephan D. Fihn, Ali H. Mokdad, Wichai Aekplakorn, Toshihiko Hasegawa, and Stephen S. Lim. \"High total serum cholesterol, medication coverage and therapeutic control: an analysis of national health examination survey data from eight countries.\" Bulletin of the World Health Organization 89 (2011): 92-101.
[2] Salgia, Aakash Sunil, K. Ganesan, and Ashwin Raghunath. \"Smart pill box.\" Indian Journal of Science and Technology 8, no. S2 (2015): 189-194.
[3] Mukund, S., and N. K. Srinath. \"Design of Automatic Medication Dispenser.\" Indian Journal of Science and (2012). pp.251-257.
[4] George, Meria M., Nimmy Mary Cyriac, and Tess Antony Sobin Mathew. \"Patient Health Monitoring System using IOT and Android.\" Journal for Research| Volume 2, no. 01 (2016). pp. 102-104.
[5] S. Huang, H. Chang, Y. Jhu and G. Chen, \"The intelligent pill box — Design and implementation,\" 2014 IEEE International Conference on Consumer Electronics - Taiwan, Taipei, 2014, pp. 235-236. doi: 10.1109/ICCE-TW.2014.6904076.
[6] Online Converter, “Convert audio to WAV”, [Online]. Available at: https://audio.online-convert.com/convert-to-wav. [Accssed: May 13, 2018]
[7] Justin Rajewski, “Serial Peripheral Interface (SPI)”, [Online]. Available at:https://embeddedmicro.com/blogs/tutorials/serial-peripheral-interface-spi [Accssed: February 11, 2018].
[8] M. A. Kader, A. Al Monsur, M. Moinuddin, S. A. Iqbal and M. S. Alamgir, \"Bengali character based digital clock using 8×8 dot matrix display,\" 2015 International Conference on Electrical Engineering and Information Communication Technology (ICEEICT), Dhaka, 2015, pp. 1-4. doi: 10.1109/ICEEICT.2015.7307383
[9] M. M. Rahman, S. M. I. B. Haider and M. Islam, \"LED matrix based digital learning display for children with wireless control,\" 2014 17th International Conference on Computer and Information Technology (ICCIT), Dhaka, 2014, pp. 397-400. doi: 10.1109/ICCITechn.2014.707313