Ijraset Journal For Research in Applied Science and Engineering Technology
Authors: Dr. Rajkumar L. Biradar, T. Yamini, M. Thrisha
DOI Link: https://doi.org/10.22214/ijraset.2023.54652
Certificate: View Certificate
Agriculture is a major part of our lives as human beings. A lot of research has been carried out in order to be able to develop a monitored and controlled greenhouse system/environment that will help in solving the main problems relating to agriculture which is to enable the increase in the crops being cultivated all year round in the comfort of a small space like the home, and also to reduce human interaction in a small-scale greenhouse environment. Greenhouse monitoring and Control System is the approach in which the rural areas farmers will be benefitted by this Greenhouse environment. This project focuses on the Generic architecture and it can also be applied for many other automation-based application. So accordingly, an automated greenhouse monitoring and control system was proposed for the sole purpose stated above. The methodology used in building the greenhouse monitoring and control system is a wired connection. The system was built using a number of connection wires, sensors, LCD, a cooling system, LEDs, LDRs, Arduino board among a few other components. The result obtained was a fully functioning system that was set to monitor and control the greenhouse environment.
I. INTRODUCTION
Recent years have seen significant improvements in sensor manufacturing technologies. Advancements in high-speed, low-power, and low-cost microelectronic hybrid circuits have driven these improvements. Understanding the efficiency of sensors in relation to calibration and sensing mechanism is crucial for accurate and reliable data collection. It aids in selecting the right sensor for specific applications and optimizing performance. We live in the world where everything can be controlled and operated automatically, but there are still few sectors in our country where automation has not been adopted or not being put to a full-fledged use, perhaps because of several reason one such reason is cost and one such field is ‘agriculture’. Throughout history, agriculture has remained a primary occupation, and even today, manual interventions in farming are unavoidable. Despite advancements, such as automation, manual involvement continues to play a vital role in agricultural practices. Greenhouse forms an important part of the agriculture sector in our country as they can be used to grow plants under controlled climatic conditions for optimal growth. Greenhouse technology is the technique of providing favorable environmental conditions for plants. It replaces the direct supervision. Now a day, due to urbanization and lack of land availability there is a great need to construct the greenhouse, which will be revered mainly for growing crops. Greenhouse monitoring and control projects involve measuring parameters such as temperature, humidity, light, pH level, and moisture. These measurements are crucial for maintaining optimal growing conditions and maximizing crop production within the greenhouse environment and to display them on LCD. Continuous monitoring of these environmental factors gives relevant information pertaining to the individual effects of the various factors towards obtaining effects of the various factors towards obtaining maximum crop production. Unlike open farming where natures control takes the upper hand, green house prevents a closed environment that can be strictly controlled by humans in order to provide optimal conditions for the growth of plants.
II. PROBLEM STATEMENT
Plant growth is influenced by factors like humidity, soil moisture, soil pH, and temperature. Existing systems often monitor and control only one parameter at a time. However, proposed systems utilizing mobile acquisition technology can simultaneously monitor and control multiple parameters. This advancement improves efficiency, reliability, and reduces the reliance on skilled labor for greenhouse management.
III. HARDWARE DESCRIPTION
To monitor the greenhouse environment, various sensors like temperature, humidity, light, and soil moisture sensors are employed. The Arduino Uno R3 serves as the central device for data storage and processing. An LCD module displays the parameters to the user, while a GSM module updates the user through SMS. Additionally, relays, analog-to-digital and digital-to-analog converters, and a solar power system with a rechargeable battery are utilized in this innovative greenhouse monitoring and control system.
IV. SOFTWARE SPECIFICATIONS
To monitor and display the collected sensor data and control the greenhouse system, a program has been developed using the Arduino IDE. The program includes reading data from different sensors, converting analog to digital values, displaying them on the LCD module, and updating the user through SMS. Once successfully built in the Arduino IDE, the program can be loaded into the Arduino for execution.
V. HARDWARE SYSTEM
A. Arduino UNO
The Arduino Uno R3 used in this project is a microcontroller board based on the ATmega328. It includes 14 digital input/output pins (6 of which can be used as PWM outputs), 6 analog inputs, a 16 MHz crystal oscillator, a USB connection, a power jack, an ICSP header, and a reset button. These components are essential for supporting the microcontroller and establishing connectivity with a computer via USB or powering it using an AC-to-DC adapter or battery. Additionally, a database has been created using IoT (Internet of Things) implementation
B. Temperature Sensor
In the proposed greenhouse system, a temperature sensor based on the LM35 integrated circuit (IC) is utilized.It operates in a temperature range of -55°C to 150°C and has an operating voltage of 4V to 30V. The system activates the fan automatically when the temperature exceeds a defined level, and it turns off the fan when the temperature returns to the normal range or falls below the defined level.
C. Humidity Sensor
The proposed greenhouse system incorporates a Humidity Sensor Unit (HSU-07 Series) to monitor humidity levels. The sensor operates within a voltage range of 0-7 Volt, temperature range of -20~+60 ?, and humidity range of 20-90% RH. Additionally, a soil moisture sensor is utilized to measure the moisture content in the soil. By inserting two probes into the soil, the sensor determines the soil moisture level, and this information is transmitted to the greenhouse owner through GSM via SMS.
D. Light Sensor
The light sensor module with a Light Dependent Resistor (LDR) is crucial in maintaining proper light intensity in greenhouse systems for optimal plant growth. Fluctuations in light intensity can have a severe impact on plant development, leading to decreased productivity. To address low light intensity, artificial lights are employed within the greenhouse. When the detected light intensity falls below a defined level, the system activates the artificial lights automatically. Conversely, when the light intensity returns to a normal range, the system detects this and turns off the artificial lights. This approach ensures that plants receive adequate illumination while minimizing energy consumption and optimizing plant growth.
E. LCD
The LCD 16x2 is a popular display module with 16 characters per line and 2 lines, utilizing liquid crystals to display information. It operates at 5V and is commonly used in various electronic devices.
F. Soil Moisture Sensor
The soil moisture sensor is one kind of sensor used to gauge the volumetric content of water within the soil. As the straight gravimetric dimension of soil moisture needs eliminating, drying, as well as sample weighting. These sensors measure the volumetric water content not directly with the help of some other rules of soil like dielectric constant, electrical resistance, otherwise interaction with neutrons, and replacement of the moisture content.
G. Ph Sensor
A pH sensor is a scientific device used to accurately measure acidity and alkalinity in water and other liquid substances. It is an important device used in most industries, including power plants, pharmaceuticals, food & beverage, primaries, chemicals, oil gas, and wastewaters. Different pH sensors work differently when it comes to measuring water quality. Therefore it's essential to know the different variations available, so you can be able to pick the appropriate pH applications that will satisfy your requirements.
H. Gas Sensor
Gas sensors (also known as gas detectors) are electronic devices that detect and identify different types of gasses. They are commonly used to detect toxic or explosive gasses and measure gas concentration. Gas sensors vary widely in size (portable and fixed), range, and sensing ability. MQ2 is one of the commonly used gas sensors in MQ sensor series. It is a Metal Oxide Semiconductor (MOS) type Gas Sensor also known as Chemiresistors as the detection is based upon change of resistance of the sensing material when the Gas comes in contact with the material. Using a simple voltage divider network, concentrations of gas can be detected.
I. Cooling Fan
DC cooling fan is a combination of rotor, stator, fan blades and other auxiliary components. There are many semiconductor components in the control circuit, which are now incorporated in one or more IC. Different models of IC control circuits are different, but the main purpose is to provide more effective control and protection for the effective function of the coil and fan-related characteristics required. Cooling fan provides direct cooling or increased airflow for your space with a fan motor and spinning blades.
VI. IMPLEMENTATION
A. Methodology
The greenhouse system comprises the monitoring area and the control area. A DHT11 sensor, an LDR sensor, a moisture sensor on the floor , a ph sensor and a gas sensor track environmental parameters are included in the control portion. A fan, water pump and artificial light are in the control area.In this effort, The Arduino is the standard controller used to connect all sensors to each other. To detect the temperature inside the greenhouse the temperature sensor is used. The microcontroller receives the sensor readings. If the temperature exceeds the threshold level, the microcontroller transmits signals to activate the fan. LDR sensor for detecting the intensity of sunlight in the greenhouse. The microcontroller sends signals using artificial light to increase the strength of light if the amplitude is below the threshold value. The microcontroller can transmit signals using artificial light to increase the light intensity when the amplitude is below the threshold value. The moisture sensor is used to detect moisture and the soil moisture sensor is used to detect moisture from the soil. If the sensor's measured humidity value is above the threshold value, Using a water pump, water is transferred. If soil moisture is limited, the buzzer will be turned on by the microcontroller to decrease moisture and open the water outlet to increase soil moisture.

B. Working Algorithm
Arduino based Greenhouse Environment Monitoring and controlling project use five sensors to detect the Temperature, Light, Humidity, Soil moisture and Gas in the Greenhouse. Temperature Sensor is used to detect the temperature inside the greenhouse. Reading from the sensor is sent to the microcontroller. If the temperature is above or below the threshold value, the microcontroller would send signals to turn ON the Fan. Light Sensor is used to detect the amount of sunlight inside the greenhouse. Reading from the sensor is sent to the microcontroller. If the Sunlight is above the threshold value, the microcontroller would send signals to turn ON the motor which would, in real-time, be a 'shade' that would reduce the amount of Sunlight. For demo purposes, we have connected a DC motor to replicate a Shade. Similarly, the Humidity sensor is used to detect the humidity value and the Soil moisture sensor (two probes dug in the soil) is used to detect the soil moisture. If the humidity value detected by the sensor is above the threshold value OR if the soil moisture reduces, the microcontroller would turn on the blower to decrease the humidity and will open the water outlet to increase the moisture in the soil. For demo purposes, we have connected a DC motor in place of the blower and water outlet.
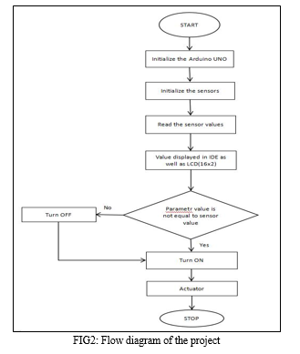
A MQ-2 gas sensor is used to detect any harmfull gases in the greenhouse.If any harmful gas is detected i.e if the value of sensor is more than the threshold value then the buzzer will ring indicating presence of harmful gas in the greenhouse environment.FIG 2 represents the flow diagram of greenhouse monitoring and controlling system.
C. Algorithm


[1] Karan Kansara, etal., “Sensor Based Automated Irrigation System : A technical review”, International Journal of Computer Science and Information Technologies(IJCSIT), vol.6, 2015. [2] Narayut Putjaika, Sasimanee Phusae, Anupong Chen-lm, Dr. Phone Phunchongharn and Dr. Khajonpong Akkarajitsakul, \"A control system in an intelligent farming using Arduino technology\", in 2016 Fifth ICT International Student Project Conference ICT-ISPC. [3] Nikesh Gondchawar, Prof. Dr. R. S. Kawitkar,\"Arduino based smart agriculture\", in International Journal of Advanced Research Computer and Communication Engineering,vol.5, issue 6, june 2016. [4] Wei Ai and Cifa Chen, “Green House Environment Monitor Technology Implementation Based on Android Mobile Platform”, 978-1-4577-0536- 6/11/$26.00 ©2011 IEEE [5] AjiHanggoro, Mahesa Adhitya Putra, Rizki Reynaldo, RiriFitri Sari, “Green House Monitoring and Controlling Using Android Mobile Application”, 978- 1-4673-5785-2/13/$31.00 ©2013 IEEE. [6] S. Thenmozhi, M.M. Dhivya ,R. Sudharsan and K. Nirmalakumari, “Greenhouse Management Using Embedded System and Zigbee Technology”, IJAREEIE ,Vol. 3, Issue 2, February 2014 [7] M.K.Gayatri, J.Jayasakthi and Dr.G.S. Anandha Mala, “Providing Smart Agricultural Solutions to Farmers for better yielding ”, 2015 IEEE International Conference on Technological Innovations in ICT for Agriculture and Rural Development (TIAR 2015)
Copyright © 2023 Dr. Rajkumar L. Biradar, T. Yamini, M. Thrisha. This is an open access article distributed under the Creative Commons Attribution License, which permits unrestricted use, distribution, and reproduction in any medium, provided the original work is properly cited.
 
   
                                                    Paper Id : IJRASET54652
Publish Date : 2023-07-06
ISSN : 2321-9653
Publisher Name : IJRASET
DOI Link : Click Here
 Submit Paper Online
        
        
        
            Submit Paper Online
        
     
    
      
      
      
       
      
   