The following paper mainly focuses on the development and implementation of a landslide detection system for railway tracks. The system is designed to provide real-time monitoring and to give timely warnings about landslides that could cause damage to the track infrastructure and disrupt train services. The system consists of a combination of sensors that collect data from the track and then process the data to detect signs of landslides. The force-sensitive resistor is one of the important sensors used in this detection. The system is tested in a controlled environment, and it is evident from the result that it can accurately detect potential landslides in real-time, providing an early warning for maintenance crews to take action to prevent damage to the track infrastructure. The paper concludes by discussing the potential applications of the system and its impact on railway safety and operations.
Introduction
I. INTRODUCTION
Landslides on railroads can cause significant damage to the tracks, as well as disruption to train services and even lead to huge loss of life. The early detection of landslides can help prevent these consequences, but it can be challenging to identify them in a timely manner.
One solution to this problem is the use of Force Sensitive Resistors (FSR) to detect landslides on railroads. FSRs are sensors that can detect changes in pressure and force. They can be installed in strategic locations along the tracks, such as on the side of a hill or on the tracks themselves. Whenever a landslide occurs, the pressure and force on the FSR changes, triggering an alert that can be sent to the rail authorities.
The use of FSRs in this way provides a quick and effective method for detecting landslides, allowing prompt action to be taken to prevent damage and disruption to train services. In addition, this technology can also be combined with other monitoring systems, such as GPS and weather sensors, to provide a complete picture of the situation and inform decision making. The GPS module is used to give the exact location of the site of the incident.
Overall, the use of FSRs in landslide detection on railroads is a promising solution that can help prevent damage and minimize disruption to train services, improving overall safety and efficiency.
II. LITERATURE SURVEY
The proposed system discusses on effective ways to tackle the landslide detection on Konkan railway tracks with help of image processing and cameras. Newly obtained images are compared with original one’s using methods such as Hamming distance, Euclidean distance etc. [1]
Authors elaborates about using GPS technique, which helps in detecting the location of landslides so that if any landslide occur, respective authorities can take appropriate action to avoid accident issues. [3]
The author discusses on implementing various techniques on detecting landslides such as remote sensing, photogrammetric techniques, ground-based geodetic techniques etc. [4]
The proposed system uses force sensitive resistor to measure the forces applied to the surface. It gives an overview of the uses of the FSR sensor. Information about the experiments carried out on different types of FSRs is given in the paper. [6]
The proposed system uses four sensor networks to detect the occurrence of landslide if any. It senses four important aspects the soil moisture, the soil moisture content, rainfall and moment of earth. Upon detection of a landslide a message regarding it is sent. [8]
III. METHODOLOGY/EXPERIMENTAL
The methodology of landslide detection using a force-sensitive resistor (FSR) sensor can be divided into the following main steps:
Installation of the FSR Sensors: The FSR sensors are installed on the slope or the area where the landslide is expected. These sensors are sensitive to changes in pressure and can detect even slight movements in the ground.
Installation of the GPS Module: The GPS module are installed on the slope or the area where the landslide is expected. These sensors can detect even slight movements of a module.
Data Collection: The FSR sensors continuously collect data on changes in pressure and send this data to a central monitoring system. This data is used to create a baseline for normal conditions on the slope.
Analysis of Data: The data collected by the FSR sensors is analyzed to determine if any changes in pressure indicate a potential landslide. This can be done through the use of algorithms that compare the current readings to the baseline data and trigger an alarm if a significant change is detected.
Alarm Activation: If a potential landslide is detected, an alarm is activated to alert authorities and local communities. This alarm can be in the form of a visual warning.
GPS Activation: If a potential landslide is detected, GPS is activated to alert authorities and local communities. This GPS can be in the form of a visual warning of longitude and latitude.
A. Components
FSR (Force Sensitive Resistor) Sensor: This is the main component that senses changes in pressure or force applied to the surface and converts it into electrical signals.
GPS Device: A GPS device is able to determine the exact location of the landslide affected area using the satellite-based navigation system known as the GPS (Global Positioning System).
Arduino Uno: This component processes the signals received from the FSR sensor and triggers an alarm or alert system in case of landslide detection.
Power Supply: The system requires a power source to operate the FSR sensor and microcontroller.
Data Storage: The system stores the readings and data collected by the FSR sensor for analysis and evaluation.
Alarm or Alert System: The system triggers an alarm or alert system in case of landslide detection, which can be in the form of a siren, flashing lights, or a message sent to a mobile phone or computer.
Protective Housing: The system components must be protected from environmental factors, such as water, dust, and extreme temperatures, to ensure reliable performance.
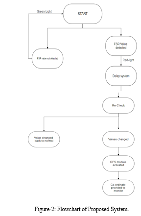
B. Flowchart
C. Design
The FSR sensor will be placed on the ground in an area prone to landslides
GPS modules will be placed along FSR.
The sensor will be connected to the microcontroller, which will be programmed to read the FSR sensor's output and interpret it as an indication of a landslide.
The microcontroller will use serial communication to send data to the display.
The Arduino will be programmed to analyze the data from the FSR sensor and issue an alert in case of a landslide and also provide landslide area location via GPS.
IV. RESULTS AND DISCUSSIONS
Our proposed landslide detection system, which integrates Force-Sensitive Resistors (FSR) and Global Positioning System (GPS) technology, has yielded
Real-time Monitoring: The system effectively offers real-time monitoring of railway tracks susceptible to landslides. This continuous monitoring ensures the prompt detection of substantial pressure changes, which may indicate potential landslides.
Early Warning Alerts: Upon recognizing signs of a potential landslide, the system activates early warning alerts. These alerts play a vital role for railway authorities and local communities, enabling timely responses and preventive measures.
GPS Location Precision: The integrated GPS modules have demonstrated precise location detection capabilities. In landslide events, the system furnishes precise longitude and latitude data, assisting authorities in accurately identifying the affected area.
This design offers a cost-effective and dependable solution for landslide detection. The FSR sensor, known for its affordability and wide availability, seamlessly integrates with the programmable microcontroller. Through the utilization of this system, communities can receive real-time alerts about potential landslides, enabling them to promptly take precautionary measures and evacuate when necessary.\
V. FUTURE SCOPE
Real-time monitoring of ground pressure, slope movement, and other factors. Early warning systems for landslides in areas at risk. Improved accuracy of landslide detection systems. Reduced cost of landslide detection systems. Smart roads embedded with FSRs to monitor for landslides. Wireless sensor networks using FSRs to monitor large areas for landslides.
Conclusion
Our study introduces an effective and budget-friendly approach to landslide detection by leveraging Force-Sensitive Resistors (FSR) and Global Positioning System (GPS) technology. We strategically deploy FSR sensors, known for their affordability and accessibility, alongside GPS modules to create an integrated detection system.
This technology implementation provides real-time monitoring and early warning capabilities, effectively mitigating landslide risks on railway tracks. By promptly notifying authorities and local communities of potential landslide threats, our system plays a vital role in safeguarding railway infrastructure, passenger safety, and operational efficiency.
References
[1] S. Chavan, S. Nair, V. More, S. Pangotra, “Effective and Efficient Landslide Detection System to Monitor Konkan Railway Tracks,” in International Conference on Technologies and Sustainable Development, 2015.
[2] R. Shetty, S. Navi, S. Sindhu, S. Channappagoudar, “Landslide Detection and Early Warning System Using Wireless Sensor Network,” in International Journal of Innovative Research and Technology, vol.8, 2022.
[3] M. Rawat, V. Joshi, K. Kumar, “Landslide movement monitoring using GPS Technology: A case study of Bakthang Landslide, Gangtok, East Sikkim, India,” in Journal of Development and Agriculture Economics, vol.3, 2011
[4] Y. Hare, R. Vatti, R. Dande, P. Vinchurkar, “Landslide Detection Techniques: A Survey,” in International Journal of Electrical Electronics and Computer Science Engineering, vol.1, 2014.
[5] A. Schrock, M. Nurse, J. Pisciotta, M. Amos, “Footwear having Sensor System,” in United States Patent, vol. 1,2019.
[6] S. Singh, R. Gupta, S. Kamali, S. Gupta, “Landslide Detection Device using GPS System Module Sensor Technology,” in Journal of Computational and Theoretical Nano-sciences, vol.16, 2019.
[7] A. Sadun, J. Jalani, J. Sukor, “Force Sensitive Resistor (FSR): a brief overview and the low-cost sensor for active compliance control,” in International Workshop for Paper Recognition, 2016.
[8] S. Parkhe, M. Khan, S. Sharma, S. Khalid, “Design and Development of Sensors in Measuring Force,” in Ijraset Journal for Research in Applied Science and Engineering Technology, 2022.
[9] P. Garad, “Sensor Based Mobile LandSlide Detector,” in International Journal of Science and Research,” 2013.