Ijraset Journal For Research in Applied Science and Engineering Technology
Authors: P. Jagadishwar Reddy, D. Jeevani , C. Karthik Reddy , M. Harsha Vardhan Reddy , A. Mahesh Chandra , P. Malika, Dr. Sujit Das
DOI Link: https://doi.org/10.22214/ijraset.2024.65293
Certificate: View Certificate
This project explores a language translation solution using AWS Translate, a robust, neural machine translation service provided by Amazon Web Services (AWS). Traditional translation methods often fall short in contextual accuracy, but cloud-based, deep learning powered services like AWS Translate address these limitations by generating translations that are both fluent and contextually appropriate. In this project, we integrate AWS Translate with a user friendly web application, built using Streamlit, allowing users to perform real-time translations across multiple languages. We evaluate translation accuracy and scalability within the AWS ecosystem, highlighting the benefits of cloud-based translation. Additionally, future plans include developing a mobile app for translation, making this tool accessible anytime, anywhere. Experimental results suggest that AWS Translate provides accurate translations across diverse language pairs, reinforcing the model’s applicability in various real world scenarios.
I. INTRODUCTION
Language translation is essential in an increasingly interconnected world, enabling communication across diverse linguistic groups. Traditional approaches to language translation, such as rule-based and statistical methods, often lack the contextual understanding needed for accurate translation.
With the rise of neural networks, neural machine translation (NMT) models have significantly improved translation quality, particularly for complex sentences and nuanced language use.
AWS Translate, Amazon's NMT service, leverages cloud-based deep learning models to produce accurate, context-aware translations in real time.
This project aims to harness AWS Translate’s capabilities to create an accessible, web-based translation tool that allows users to translate text with ease. Built using Streamlit, the application interfaces with AWS’s powerful translation engine, making it scalable and efficient. In addition, future development will focus on creating a mobile app to extend the tool’s usability, enabling users to access translation services from their smartphones.
A. Limitations of the Project
II. LITERATURE REVIEW
Image inpainting, which involves reconstructing missing parts of images, has evolved from traditional methods like diffusion-based and patch-based techniques to more sophisticated deep learning models. Early approaches, while useful for small gaps, struggled with large missing areas, often producing unrealistic results. With the advent of deep learning, GANs became popular for inpainting, as they could generate more realistic outputs by learning high-level image features. However, standard GANs often failed to maintain image structure.
To address this, edge-guided models like EdgeConnect were introduced. EdgeConnect uses edge maps to guide the inpainting process, allowing it to produce structurally consistent results even in complex images. This two-stage approach, where edges are first predicted and then used for inpainting, has shown significant improvements in image realism and boundary coherence.
Evaluating inpainting models requires metrics that capture both pixellevel accuracy and perceptual quality. Structural Similarity Index (SSIM) and Peak Signal-to-Noise Ratio (PSNR) measure pixel similarity, while Fréchet Inception Distance (FID) evaluates perceptual realism by comparing feature distributions. Together, these metrics provide a comprehensive assessment of inpainting quality.
Recent developments have focused on enhancing model accessibility through web-based interfaces like Streamlit, which allow users to interact with models in real-time. However, challenges remain in optimizing inpainting models for mobile deployment, where hardware limitations are a concern. Overall, edge-guided deep learning models like EdgeConnect, evaluated with SSIM, PSNR, and FID, represent the current state-of-the-art in inpainting, with promising applications across digital media and restoration.
III. PROBLEM STATEMENT
As web technology continues to evolve, there is a growing demand for language translation services that are not only accurate but also contextually aware and culturally sensitive. Current language translation systems often lack the ability to provide personalized suggestions and fail to adapt to the user’s learning preferences or communication needs. This gap creates challenges for individuals who rely on these tools for language learning, real-time communication, and travel, particularly in multilingual and multicultural settings.
IV. METHODOLOGY
A. Existing Systems
Traditional language translation relies on rule-based and statistical approaches, which use extensive bilingual dictionaries and language rules. However, these methods often produce translations that are rigid and lack contextual understanding. With the development of machine learning, Neural Machine Translation (NMT) models have become popular, as they use deep learning to understand linguistic context, generating more fluent and accurate translations. Cloud-based solutions, such as Google Translate and Microsoft Translator, have further enhanced accessibility, enabling real-time translation in multiple languages.
B. Proposed System
In this project, AWS’s powerful suite of cloud-based machine translation tools is used to build an efficient, scalable language translation system. The proposed solution leverages AWS Translate, a fully managed neural machine translation service that provides highquality translations across multiple languages. AWS Translate uses deep learning models trained on a vast amount of multilingual data, ensuring that translations are accurate and contextually appropriate. The project integrates AWS Translate with a web application that enables users to input text and receive translated content instantly. This setup involves using AWS SDKs and API calls to connect with AWS Translate, allowing for seamless communication between the application and the translation service. For deployment, we use Streamlit to create a user-friendly interface, where users can select source and target languages, enter text, and view translations in real time. Future plans include developing a mobile application, allowing users to access translation services anytime, anywhere, further expanding the reach and accessibility of the system.
V. DATASET DESCRIPTION
Language Corpus Data: • Multilingual text datasets from various sources • User interaction logs and translation histories • Contextspecific language datasets (e.g., travel, business, academic) • Parallel corpora for multiple language pairs • Cultural context and idiom datasets
A. Design
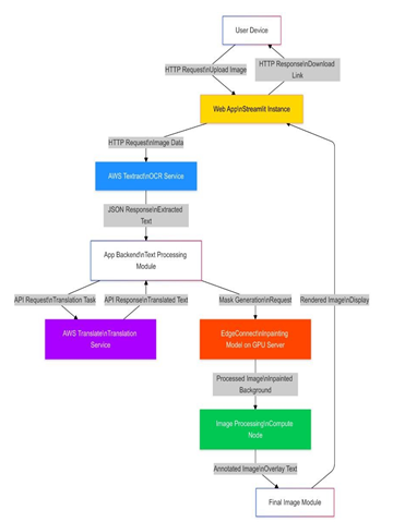
The design of this Streamlit web application utilizes AWS services to provide accurate, context-aware translations through an efficient, user friendly workflow. When a user uploads an image, **AWS Textract** performs Optical Character Recognition (OCR) to detect and extract text. To maintain the original reading flow, the extracted text lines are processed and grouped into paragraphs based on spatial positioning within the image. These grouped paragraphs are then sent to **Amazon Translate** as whole units to enhance translation coherence and capture contextual meaning accurately. The application displays the translated text in the Streamlit interface, preserving the layout and structure of the original text for readability. This design leverages AWS cloud capabilities to deliver scalable, high performance text detection and translation directly within a web environment.
VI. ARCHITECTURE

VII. METHODS AND ALGORITHMS
A. Optical Character Recognition (OCR) with AWS Textract
AWS Textract is employed to accurately detect and extract text from uploaded images. Leveraging deep learning models, Textract identifies text blocks, lines, and words, along with their spatial coordinates. This method ensures high accuracy in diverse document types and layouts, facilitating reliable text extraction for subsequent translation.
B. Image Preprocessing Techniques
Before text extraction, images undergo preprocessing to enhance clarity and readability. Techniques such as noise reduction, contrast adjustment, and image normalization are applied to improve the quality of the text regions. These preprocessing steps are crucial for minimizing OCR errors and ensuring that the extracted text is clean and legible.
C. Spatial Coordinate Sorting for Text Ordering
To maintain the original reading flow, extracted text lines are sorted based on their spatial coordinates. This algorithm sorts text first by their vertical position (top to bottom) and then by their horizontal position (left to right). Ensuring the correct order of text lines is essential for preserving the context and coherence of the translated content.
D. Paragraph Grouping Based on Proximity
Text lines are grouped into coherent paragraphs by analyzing the spatial proximity of consecutive lines. A threshold is set to determine the maximum vertical distance between lines to be considered part of the same paragraph. This grouping enhances the contextual integrity of the text, resulting in more meaningful and fluent translations.
E. Neural Machine Translation with Amazon Translate
Amazon Translate is utilized to convert the extracted and ordered text from the source language to the target language. This neural machine translation service provides context-aware translations by processing entire sentences or paragraphs, ensuring that the translated output maintains the original meaning and fluency. Its scalability and integration with other AWS services make it ideal for real-time translation needs.
F. Error Handling and Validation
Robust error handling mechanisms are implemented to manage potential issues during text extraction and translation. This includes validating the integrity of extracted text, handling API response errors, and implementing fallback strategies for failed translations. Ensuring reliability and user trust, these algorithms maintain the application's performance under various conditions.
G. User Interface with Streamlit
The Streamlit framework is used to develop an intuitive and responsive web interface for the application. Algorithms manage user interactions, such as image uploads and language selections, while dynamically displaying the translated text. This seamless integration ensures a userfriendly experience, enabling efficient and accurate translations directly within the web application.
VIII. MODEL IMPLEMENTATION
IX. EVALUATION
X. DEPLOYMENT AND RESULTS
IX. FINAL RESULTS

Fig.1 Final results

Fig.2

Fig.3

Fig.4
This project implements an image inpainting model, likely based on the EdgeConnect architecture, designed to fill missing parts of an image using context and edge guidance. It combines pre-trained models and custom network components to achieve high-quality image reconstruction, with an emphasis on preserving structural details. Key evaluation metrics, such as Fréchet Inception Distance (FID), Structural Similarity Index (SSIM), and Peak Signal-to-Noise Ratio (PSNR), ensure that generated images are realistic and structurally consistent with the originals. The model is deployed through a streamlined pipeline that includes a user-friendly web GUI built with Streamlit, allowing users to upload images, adjust settings, and view results in real-time. Overall, this project provides an effective and accessible solution for image inpainting tasks, with a robust evaluation and deployment framework.
[1] \"The Impact of Artificial Intelligence on Language Translation: A Review\" - This paper discusses the advancements in AI for language translation, focusing on machine translation systems that utilize neural networks and other AI techniques to achieve context-aware translations. It covers recent trends in AI-driven translation tools, which can offer accurate translations and help in multilingual communication. IEEE Xplore. [2] \"New Trends in Machine Translation using Large Language Models: Case Examples with ChatGPT\" - This research explores the use of large language models (LLMs), such as GPT-4, in translation tasks. It highlights how LLMs can enhance machine translation through personalization and multimodal inputs, making them ideal for applications that require adaptation to user preferences or image-based translations like your project. Arxiv. [3] \"A Study of BERT for Context-Aware Neural Machine Translation\" - This study dives into context-aware machine translation, which is essential for translations that need to consider cultural and situational context. The use of models like BERT helps the system maintain context throughout translations, a valuable feature for multilingual applications that prioritize accurate cultural representation. [4] \"Multilingual Machine Translation: An Analytical Study\" - This paper examines the mechanics of multilingual translation, focusing on the challenges and innovations in machine translation systems that support multiple languages. It discusses the importance of user feedback and performance evaluation, which are relevant for applications designed to provide high-quality, user-centered translations.
Copyright © 2024 P. Jagadishwar Reddy, D. Jeevani , C. Karthik Reddy , M. Harsha Vardhan Reddy , A. Mahesh Chandra , P. Malika, Dr. Sujit Das. This is an open access article distributed under the Creative Commons Attribution License, which permits unrestricted use, distribution, and reproduction in any medium, provided the original work is properly cited.
Paper Id : IJRASET65293
Publish Date : 2024-11-15
ISSN : 2321-9653
Publisher Name : IJRASET
DOI Link : Click Here
Submit Paper Online
