Ijraset Journal For Research in Applied Science and Engineering Technology
Authors: Srushti Kulkarni, Sahana Patil, Soumya Patil, Prof. Jayanti K
DOI Link: https://doi.org/10.22214/ijraset.2022.46701
Certificate: View Certificate
The attendance maintenance system is the major performance evaluation of the student. In recent periods, the student attendance is maintained in the system manually and updated in the particular college server. Several attendance systems have been proposed based on manual presence. This is a highly important problem. The administration requires careful follow-up, taking care of it and not being lenient. The previous systems are inefficient in term of processing time and low in accuracy. Smart Attendance System using QR Code with SMS Notification will be developed for helping lecturers to manage student attendance. To ensure the student attends in the classroom, QR code contained the time information was generated and displayed at lecturer presentation. The student only needed to scan the displayed QR code and face using ESP32 CAM. The code was then sent to the server for attendance process. In proposed system, we implement a ESP32 based web camera technique. In this the student image is captured while registration process and saved in the database with all the relevant and personal information. To calculate the attendance the student image is captured in which the details are fetched from the database. The daily attendance is updated in the database by the administrator. When the particular student image is captured, then the details is fetched from the database. The student attendance can be updated to database and database send the attendance details to excel sheet.
I. INTRODUCTION
All Academic Session Student information systems provide capabilities for registering students in courses, documenting grading, transcripts, results of student tests and other assessment scores, building student schedules, tracking student attendance, and managing many other student-related data needs in a college.
Face recognition is a computer application capable of identifying or verifying a person from digital image or a video frame from video source by comparing selected facial features from the image and a face database and biometric method of identifying an individual by comparing live capture or digital image data with stored record for that person. Face recognition systems based on faceprints can quickly accurately identify target individuals when the conditions are favorable.
An Attendance system using QR & Face Recognition by leveraging the power of the ESP-32 CAM board. Along with the ESP32-CAM board we will have an integrated power supply with 5-volt and 3.3-volt output that is powered by a 18650 cell. It also has headers for directly mounting FTDI board and USB to TTL module with voltage switching options between 3.3V and 5V. ESP32-CAM development board we are going to build a Face Recognition-based Attendance system. It uses the Camera Webserver code from the ESP board for face recognition. Upon recognizing the face, the face ID with the name associated with it will be sent to Google Sheets.

II. LITERATURE SURVEY
A. Apurva Patil
Taking student’s attendance is the most important and crucial part of academics. The attendance rate is important because it is observed that students are more likely to succeed in academics when they attend school or college consistently. This process historically is manual. In many schools, colleges and universities there is an allotment of marks for attendance rate. If the attendance rate is higher, he/she will be allocated maximum marks in the attendance section. This helps to increase the overall grade of the student. Professors spend a valuable amount of time from the lecture to note the attendance of the students and to verify that the student who is not present in the lecture is marked as “present”. This procedure is repeated for every lecture and thus, consumes a lot of time
Implementing this project in the universities will make recording the attendance digital and simple to manage. Various resources which are used to record the attendance traditionally will be replaced and time will also be saved. The proposed system makes use of GPS (Global Positioning System), which is used to keep a track of the student’s location, i.e., whether the student is present on the university premises, which in turn prevents false attendance from being awarded to a student by means of his /her friends or
Attendance recording is a tedious and laborious task, which requires lots of paperwork and the process is usually cumbersome. In the digital era, there is a need for educational institutions to adopt the latest technologies. The conventional method of recording attendance involves manual logging of attendance, which might lead to inaccurate and misleading data. Hence, it is essential for the institutions to automate the system. The Internet has brought a paradigm shift in almost every domain, especially in the education system. The paper has proposed an efficient and an economical online attendance management system which scales down manual work to negligible.
B. Patel, A., Joseph, A., Survase, S., & Nair, R. (2019)
This section is the introduction of report for the developed system. It will equip the basic overview of the whole system. This chapter present about the project background, problem statement, objectives, scope and limitation of works. The general information regarding the system will be stated in background section of the report. The objectives state the main goal of the system meanwhile the scope reveals who the user of the system and what the users can do. Lastly, the limitation of works states the limit of the system and what is not covered in this system.
In this phase, it begins with brainstorming session with the supervisor to come up with the idea and the title for the proposed project. The proposed project was listed and finally title have been decided which is Smart Attendance System using QR Code with SMS Notifications. During this phase, the problem of the system was identified before proceed to next phase
The conventional method of recording attendance involves manual logging of attendance, which might lead to inaccurate and misleading data. Hence, it is essential for the institutions to automate the system. The Internet has brought a paradigm shift in almost every domain, especially in the education system.
C. R-jeib, H. D., Ali, N. S., Al Farawn, A., Al-Sadawi, B., & Alsharqi, H. (2018).
Information Technology (IT) has played a significant role in developing several aspects in academic sectors and domains such as student monitoring and management systems Therefore, it is a critical subject to tracking and manages student’s attendance in school, college, and university environment. Since it can be helped to urge students to attend on time, amend the efficiency of the learning, increase learning grade, and finally boosting and improving the education level Calling student’s name or taking student’s signature are two traditional methods for tracking the attendance of the students in the classroom and they were more time-consuming.
This section gives a clear description of all processes of the system. In this stage, all steps and procedures for conducting the student attendance management part of the current system are described and presented in the student scans (RFID Tag) into (RFID Reader) where (RFID Reader) reads the (ID) for the student in particularly via student ID (Reading Process) and then transfer in formation via Arduino board (Microcontroller Process) and Ethernet shield (Transmission Process) to send data to the Wamp server (MySQL and PHP) by wired (Server Process) to record, manage, and display student attendance records by a web-based application.
A student attendance and information system are designed and implemented to manage student’s data and provide capabilities for tracking student attendance, grading student marks, giving information about timetable, lecture time, room number, and other student-related information. Also, the proposed system provides easiness for the staff where there is no need for extra paper works and additional lockers for saving data. Results achieved the innovation of developing the system proved reliable to support the attendance management system for an academic sector in the usage of the RFID technology and microcontroller board.
D. Md Rizal Md Hendry, M. N. A. Rahman, Afzaal H. Seyal
In today’s regular life, there are many problems of common technology and security for a few applications and there is an important application of automatic control in many applications. So we dedicate this research project to the college where they can solve the exam attendance problem. These days there are different methods used for the attendance system applications that are used in schools and higher institutions. Among the methods used the traditional way of using paper and pen that looks non-productive and boring, which takes the time of the lecturer and the time of the student special during examination.
The traditional method of using paper and pen which is not productive and boring, which takes the lecturer time and disperses the student’s ideas during the test. The main concept behind intelligent Attendance system is taking student in any college. The QR would be attached at the back of each student’s ID card and the information that would be 13 embedded in the QR will contain unique data of the student such as matriculation number, department, faculty, year, time examination and all other important information about the student.
Student are able to participate in the exam attendance by swiping their identity card through the QR reader. Attendance taken will be more accurate since the time for the attendance taken will be QR. We conducted a questionnaire for the student of the technical college in Shinas through a link. It contains some question that student face while taking attendance at the test time, we research online for how to get rid of the problem.
In these days, there are many technologies that developed to help us in different fields of our life. One of these technologies is Smartphones. Smartphones are becoming more preferred companions to users than desktops or notebooks. Using Smartphones to speed up the process of taking attendance.

III. METHODOLOGY
QR code (abbreviated from Quick Response Code) is the trademark for a type of matrix barcode (or two-dimensional bar code) first designed for the automotive industry in Japan. Bar codes are optical machine-readable labels attached to items that record information related to the item. It was initially patented; however, its patent holder has chosen not to exercise those rights. Recently, the QR Code system has become popular outside the automotive industry due to its fast readability and greater storage capacity compared to standard UPC barcodes. The code consists of black modules (square dots) arranged in a square grid on a white background.
The information encoded may be made up of four standardized types ("modes") of data (numeric, alphanumeric, byte / binary, Kanji) or, through supported extensions, virtually any type of data by an imaging device, such as a camera, and formatted algorithmically by underlying software using Reed-Solomon error correction until the image can be appropriately interpreted. Data is then extracted from patterns present in both horizontal and vertical components of the image; it works on IMAGE PROCESSING.
Most of the attendance system is used manually which every student needs to sign the attendance sheet paper and the lecturer needs to print new attendance sheet every week. Some problems with this manual system are:
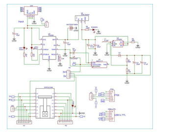
A. Circuit Diagram

The circuit diagram for ESP32-CAM Board is given above. This circuit has three main parts, one is the battery charging circuit, the second is DC to DC boost converter circuit and the third is the ESP32-CAM part. The Booster part is used to boost the battery voltage from 3.7v to 4.5v-6v. Here in this circuit, a Micro USB 2.0 B type 5 Pin Connector is on the Charger side.
B. Proposed Hardware Architecture

The Arduino Uno is a microcontroller board based on the ATmega328 (datasheet). It has 14 digital input/output pins (of which 6 can be used as PWM outputs), 6 analog inputs, a 16 MHz ceramic resonator, a USB connection, a power jack, an ICSP header, and a reset button. It contains everything needed to support the microcontroller; simply connect it to a computer with a USB cable or power it with a AC-to-DC adapter or battery to get started.
The Uno differs from all preceding boards in that it does not use the FTDI USB-to- serial driver chip. Instead, it features the Atmega16U2 (Atmega8U2 up to version R2) programmed as a USB-to-serial converter. Revision 2 of the Uno board has a resistor pulling the 8U2 HWB line to ground, making it easier to put into DFU mode. Revision 3 of the board has the following new features:
1.0 pinout: added SDA and SCL pins that are near to the AREF pin and two other new pins placed near to the RESET pin, the IOREF that allow the shields to adapt to the voltage provided from the board. In future, shields will be compatible both with the board that use the AVR, which operate with 5V and with the Arduino Due that operate with 3.3V. The second one is a not connected pin, that is reserved for future purposes.

C. 2 X 16 LCD Displays
Liquid crystal display (LCD) has material which joins together the properties of both liquid and crystals. They have a temperature range within which the particles are essentially as mobile as they might be in a liquid, however are gathered together in an order form similar to a crystal.
The LCD is much more informative output device than a single LED. The LCD is a display that can easily show characters on its screen. They have a couple of lines to large displays. Some LCDs are specially designed for specific applications to display graphic images. 16×2 LCD (HD44780) module is commonly used. These modules are replacing 7- segments and other multi-segment LEDs. LCD can be easily interfaced with microcontroller to display a message or status of the device. It can be operated in two modes: 4-bit mode and 8-bit mode. This LCD has two registers namely command register and data register. It is having three selection lines and 8 data lines. By connecting the three selection lines and data lines with the microcontroller, the messages can be displayed on LCD.

The world has been revolving around IoTs i.e., Internet of Things for quite a while now. From the hobbyists to the innovators, everyone is interested in Smart technology, designing different prototypes and products, and launching them in the market. ESP32 Series chips are one of the popular intelligent modules for IoTs. ESP32-CAM AI-Thinker is the advanced version of ESP8266-01 launched by Espressif with many features. The ultra-small, low-power module comes with two high-performance 32-bit LX6 CPUs with a 7-stage pipeline architecture.
Peripherals
ESP32-CAM has integrated with Wi-Fi, Bluetooth and can be used with OV2640 or OV7670 cameras. The ESP32 IC has high-resolution ADCs, SPI, I2C, and UART protocols for information communication. The module has an inbuilt Hall sensor, temperature
sensor, and touch sensors, and watchdog timers. RTC can be operated in different modes. The module has a maximum clock frequency of 160 MHz that means the computing power up to 600 DMPIS. Furthermore, it is quite durable and reliable when it comes to internet connectivity.
ESP32-CAM AI-Thinker Components
This development board is a 27*40.5*4.5 DIP style PCB Board. The following figure shows the components of the ESP32-CAM board from both top and bottom side.
D. Hardware Overview of SIM800L GSM/GPRS module
At the heart of the module is a SIM800L GSM cellular chip from Sim. The operating voltage of the chip is from 3.4V to 4.4V, which makes it an ideal candidate for direct LiPo battery supply. This makes it a good choice for embedding into projects without a lot of space.

All the necessary data pins of SIM800L GSM chip are broken out to 0.1″ pitch headers. This includes pins required for communication with a microcontroller over UART. The module supports baud rate from 1200bps to 115200bps with Auto-Baud detection.
The module needs an external antenna to connect to a network. The module usually comes with a Helical Antenna and solders directly to NET pin on PCB. The board also has a U. FL connector facility in case you want to keep the antenna away from the board.
E. HT12E Encoder
HT12E is an encoder integrated circuit of 212 series of encoders. They are paired with 212 series of decoders for use in remote control system applications. It is mainly used in interfacing RF and infrared circuits. The chosen pair of encoder/decoder should have same number of addresses and data format.
Simply put, HT12E converts the parallel inputs into serial output. It encodes the 12-bit parallel data into serial for transmission through an RF transmitter. These 12 bits are divided into 8 address bits and 4 data bits.
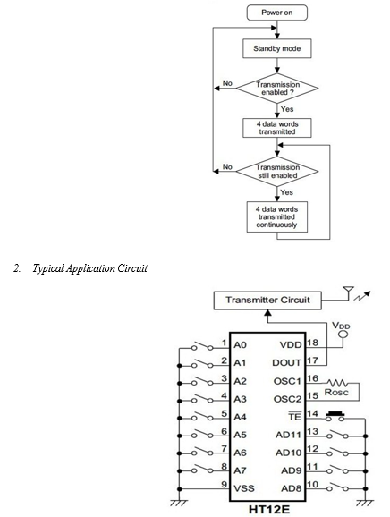
HT12E has a transmission enable pin which is active low. When a trigger signal is received on TE pin, the programmed addresses/data are transmitted together with the header bits via an RF or an infrared transmission medium. HT12E begins a 4-word transmission cycle upon receipt of a transmission enable. This cycle is repeated as long as TE is kept low. As soon as TE returns to high, the encoder output completes its final cycle and then stops.

HT12E is able to operate in a wide voltage range from 2.4V to 12V and has a built-in oscillator which requires only a small external resistor. Its power consumption is very low, standby current is 0.1μA at 5V VDD and has high immunity against noise. It is available in 18 pin DIP (Dual Inline Package) and 20 pin SOP (Small Outline Package) as given below.



The HT12E 212 series encoder starts a 4-word transmission cycle upon receiving transmission enable signal on TE input. This output cycle will repeat as long as the transmission is enabled. When the transmission enables (TE) signal switches to HIGH, the encoder output completes the current cycle and stops as shown above. The encoder will be in the Standby mode when the transmission is disabled.

F. HT12D Decoder
HT12D is a 212 series decoder IC (Integrated Circuit) for remote control applications manufactured by Holtek. It is commonly used for radio frequency (RF) wireless applications. By using the paired HT12E encoder and HT12D decoder we can transmit 12 bits of parallel data serially. HT12D simply converts serial data to its input (may be received through RF receiver) to 12-bit parallel data. These 12-bit parallel data is divided in to 8 address bits and 4 data bits. Using 8 address bits we can provide 8-bit security code for 4-bit data and can be used to address multiple receivers by using the same transmitter.

HT12D is a CMOS LSI IC and is capable of operating in a wide voltage range from 2.4V to 12V. Its power consumption is low and has high immunity against noise. The received data is checked 3 times for more accuracy. It has built in oscillator; we need to connect only a small external resistor. As HT12E, it is available in 18 pin DIP (Dual Inline Package) and 20 pin SOP (Small Outline Package) as given below.


HT12D decoder will be in standby mode initially i.e., oscillator is disabled and a HIGH on DIN pin activates the oscillator. Thus, the oscillator will be active when the decoder receives data transmitted by an encoder. The device starts decoding the input address and data. The decoder matches the received address three times continuously with the local address given to pin A0 – A7. If all matches, data bits are decoded and output pins D8 – D11 are activated. This valid data is indicated by making the pin VT (Valid Transmission) HIGH. This will continue till the address code becomes incorrect or no signal is received.

IV. ADVANTAGES
This paper presented a developed program that uses QR & face recognition Code and SMS technology in tracking and monitoring students. The system developed by the researchers featured an automated student’s attendance monitoring by implementing an innovative and modernize technology. The innovation greatly affects the improvement of student’s attendance rate through information dissemination via SMS to parents and automated attendance monitoring report generated by the system.
[1] Abhishek Jha, “Class Room Attendance System Using Facial Recognition System”,IEEE The International Journal of Mathematics, Science, Technology and Management (ISSN : 2319-8125) Vol. 2 Issue 3,2015 [2] Chirsford Ling, Patrick Laytner and Qinghan Xiao “Robust Face Detection om Still Images”, in IEEE in 2014 IEEE Symp. on Comp. Intell. in Biometrics and Identity management (CIBIM), pp. 76–80, Dec 2014. [3] Dennis Haufe, Rolf P.Wiirtz and Manuel Gunter “Face Recognition With Disparity Corrected Gabor Phase Differences” pp. 411–418, Springer-Verlag, 2012. [4] Divyaharitha p, Gayathri B, Safiya Parvin A “Automated Of Attendance and Student Tracking With Face Recognition And Ultrasonic Sensor” IEEE transaction 2013. [5] Nabil Litayem, Bhawna Dhupia, Sadia Rubab “ Automatic Attendance and Mobile Learning System in Sensor Enabled Heterogeneous and Dynamic University Environment” International Journal of emerging technology and advanced engineering(ISO 9001:2008 certified Journal, Volume 4,Issue 12,December 2014) [6] Eu Jun Chin, Wei Jen Chen and Florence Choong “Automatic Attendance Capture and Tracking System” Journal Of Engineering Science and Technology EURECA 2014 Special Issue January (2015) 45 – 59 [7] Hteik Htar Lwin, Aung Soe Khaing, Hla Myo Tun “Automatic Door Access System Using Face Recognition” International Journal Of Scientific & Technology Research Volume 4, Issue 06, June 2015. [8] Mamtha G, Rajeshwari M, Srivardhini P “Automated Attendance Marking” International Journal For Research in Applied Science and Engineering Technology(IJRASET),Volume 4,Issue 4,April 2016. [9] Michihiko Minon, Weijane Cin, Tetsuo Shoji “Face Recognition Based Lecture Attendance System” IEEE Transaction June 2013. [10] Naresh Bbu N.T, Vaidehi V,Vasuhi S “ Person Authenciation Using Multiple Sensor Data Fusion” ICTACT Journal On Soft C omputing, April 2011, Volume: 01, Issue: 04
Copyright © 2022 Srushti Kulkarni, Sahana Patil, Soumya Patil, Prof. Jayanti K. This is an open access article distributed under the Creative Commons Attribution License, which permits unrestricted use, distribution, and reproduction in any medium, provided the original work is properly cited.
Paper Id : IJRASET46701
Publish Date : 2022-09-11
ISSN : 2321-9653
Publisher Name : IJRASET
DOI Link : Click Here
Submit Paper Online
