Ijraset Journal For Research in Applied Science and Engineering Technology
Authors: Sarthak Swain , Prarabdha Londhe, Jaikishan Patil, Prof. Shilpali Bansu
DOI Link: https://doi.org/10.22214/ijraset.2022.47595
Certificate: View Certificate
Rewards system for college student, this abstract will explain about how group of 3 students will help student’s finish their assignments and they get reward out of it (Pavlov experiment). This will help both the Teacher and student have their work done in time. Students will get reward for completing assignments this could be achieved using monetary system. Google ads Sens will help provide money in case if this is your doubt, also need of sponsors at early stages then it could be used in many ways as an extension for e.g.; In Google classroom, MS Teams, Toppr, or any other newer application.
I. INTRODUCTION
Rewards system is introduced to boost the performance of student in terms of academic. This indeed will help the teachers as well as student. The application will contain point system for student who all are attending lectures period, submitting assignments on time. This application will use various different approaches to give points “reward” to applicable student. The following application is built for eliminating indolent writing of assignment or lab practical. Rewarding students leads to greater student-teacher engagement, which increases retention and helps create positive overall workplace, leading to many benefits to college as well as to student like increased productivity. Appreciation is certainly an essential human need that should never be discounted
A. Scope
The design of application as well as its uses would be used in any rewards system using rewards system poorly performing students can be turned into more smarter ones.
B. Motivation
Motivation behind creating such app is that students will be provoked by the sweet rewards other than marks, they will have something for which if he/she completes assignment they will get Handsome rewards. In order to create a thriving workplace, praise and recognition are going to be fundamental elements
C. Organization of Report
II. LITERATURE SURVEY
2. Dopaminergic Rewards System: (Arias-Carrio´n et al.International Archives of Medicine 2010). Among the endogenous molecules that participate in the consolidation of memory, including the drug-seeking reward, considered as a form of learning, is dopamine • The behavioral definition of reward attributes also certain of non-alimentary and nonsexual functions, such as gambling [2].
3. Gamification Rewards System: (MIPRO 2019, May 20-24, 2019, Opatija Croatia) In the last couple of years, gamification has been increasingly used in education in order to motivate and encourage student engagement and interaction in class lectures, but also E- learning. The paper presents analysis of extrinsic and intrinsic student motivation from Both groups and provides correlation analysis of gamification results with students’ final grade and survey elements regarding student motivation Perception and the importance of receiving a re- ward after the game [3].
4. Android Rewards System: (Proc. of 2017 4th Int. Conf. on Information Tech., Computer, and Electrical Engineering (ICITACEE), Oct 18-19, 2017, Semarang, Indonesia) Reward in a learning process is needed to increase motivation to learn its existence. That is easy to implement and very enjoyable for the students The purpose of this research is to produce an android-based reward system application that can be used to store and display the acquisition of rewards students and know the feasibility applications [4].
A. Existing System
Currently there are Reward Systems available for different purposes. Mainly they are designed for the companies or banks. These systems are used in companies to enhance the productivity of the employees and indirectly of the company. A bank reward system thus refers to a financial services loyalty program designed to provide modern banks the competitive edge in customer retention. Some of the best performing bank rewards programs offer higher interest on savings account, discount on loan, lower ATM usage fee etc., as rewards to attract customers. But there is no such reward system particularly for students. Also, there is no system that uses google classroom API for reward system.
B. Problem Statement
To stay competitive in the studies and increase marks in academics, we need to have efficient and effective strategies in different areas of operation. Productivity and success of the students depends a lot on the determination and motivation. A comprehensive reward system is an effective management tool for motivating students particularly low performers, but also increasing marks particularly of high achievers.
However, due to differences in personalities and personal preferences, some students are more motivated by extrinsic rewards while others prefer intrinsic rewards. Academic development of students should be also taken into consideration. Moreover, adequate rewards create a feeling in students that they are valuable, and their efforts are recognized and appreciated by the colleges.
The foremost implication of this study is that traditional approaches to maximize productivity are effective in learning environment. Thus, it is important for colleges to constantly retain and improve students’ motivation which requires an efficient reward system for all workforce, as student motivation and student performance varies and may decline with passage of time. Therefore, this study is focused on the rewards system and its impact on student academics.
This project works on three main areas. First, the purpose of the project is to look upon the students to submit their assignments on time. As it was mentioned, the impact of a reward system on student performance is strong which in turn, influences the whole class performance, therefore reward systems can be used as tools to maximize productivity of students and gain competitive advantage in the classroom. Secondly, this project aims to increase the awareness of students towards the practical’s that they perform. Particularly on their individual knowledge will increase so as to becoming good in real life situations. Reward system is likely to motivate students to develop personally, grow professionally and help in good career.
Finally, the aim of the project is to make the job easy for the professors to boot their students and gradually also get their term work done smoothly. Reward system will increase the number of students responding to the work given and also increase their efficiency.
III. DESCRIPTION
The System created would provide certain points which could be redeemed as part of these application rewards system.
Advantages of using the Application
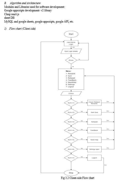
Reward System in which student work individually towards personal reinforces. Classroom reward system is one of the small parts in the mechanism of positive learning environment. Here student initially create account by filling some information also teacher can create an account by the same way. Admin also has account with some specific features. When student’s login into account with appropriate student ID and password, student will enter into student dashboard, it has multiple options like reward section Redeem point, Quiz Menai assignment submission, logout option etc. Student can get the Event news and notice related to activities perform by the college. They also get latest software update link. It encourages the student to attending the online lecture as well as completing the assignment and do submission on given time stamp. When student submitted assignment or experiment teacher gets a notification in a teacher’s dashboard. Now teachers’ job is to check the submitted Assignment of student and gives a mark to the assignment. Such a marks will be stored in a teachers database as well as student database and also it will be stored in admin database. Now admins job is to give an appropriate reward to the students who are be in the criteria which is set by admin. Those students will get the reward whose marks come under such criteria. Rewards will be provided according to marks obtained. Student while redeeming the point he/she has to enter the password for validation after that this request goes to admin then admin provide reward basis on some criteria then admin response to request of student and then student get reward on its mail with unique coupon id of particular voucher. Rewards like Biju’s subscriptions, canteen coupons and a library coupon, etc. Student can redeem point in between the course or valid for the 3 months after the course complete. In a week there is quiz competition after winning the quiz that point also add to student to reward points that also stored in teacher as well as admin database. In such a way whole project will be work. Such project is useful to make student more attentive in classrooms, improve the competition level of all the student by making small competition to get the rewards. However, some student will get more benefit from it from others.
A. Proposed System
In reward system for a google classroom projects we are making connection between google classroom and API. An API is a software which can be used by other software, to communicate with other software or even hardware. It acts as of bridge between different software and devices. When we are making connections, we can fetch all the information which we want to be used in our software for e.g., Marks, submission date, etc. And we are storing all the information in my SQL database. All the information which we are stored in MySQL database we have to fetch for that we are making connection between MySQL and eclipse IDE or java. We are using XAMPP for making server connectivity to my SQL. We are writing all the source code by using Java programming language in eclipse IDE.






B. Approach for using the Data
Admin can update the form using admin side application.
C. Data Flow Diagram
A data flow diagram (DFD) maps out the flow of information for any process or system. It uses defined symbols like rectangles, circles and arrows, plus short text labels, to show data inputs, outputs, storage points and the routes between each destination. Data flowcharts can range from simple, even hand-drawn process overviews, to in-depth, multi-level DFDs that dig progressively deeper into how the data is handled. They can be used to analyze an existing system or model a new one. Like all the best diagrams and charts, a DFD can often visually “say” things that would be hard to explain in words, and they work for both technical and nontechnical audiences, from developer to CEO. That’s why DFDs remain so popular after all these years. While they work well for data flow software and systems, they are less applicable nowadays to visualizing interactive, real-time or database-oriented software or systems.



V. IMPLEMENTATION
A. Methodology
If student submitted assignment it will store in the database. Then teacher will check the assignment and student gets a point such point that will be store in the database. Now admins job is assigned reward card to the student if student is in appropriate criteria. Reward details again store in database and student reach a mail regarding a reward card, now he/she have to redeem the card and use it for education and more.
Also, student can solve the quiz from quiz mania which will be updated once in weak. Student solve quiz will be store in database and teacher gets a notification about it now teacher will check it and gives marks, such marks will be again store in database.
Admin has multiple roles in a system. Admin have to keep tracking on student login and logout activity. He has to be check that if any hacker will be there, he has to be catch by Ip address of the student. Also, admin have to keep track on new generated accounts. Admin have to updates all the news feeds. He also has to be managed all the rewards section.
B. Software and Modules used
a. Java
Java is a case-sensitive programming language, like C++. Java is an Object-Oriented Programming (OOP) structure. Java is a class-based programming language.
Java technology is used for developing both, applets and applications.
Provides an easy to use:
Avoids many of the pitfalls of other languages
Bing object-oriented
Enables code streamlining
Provides an interpreted environment:
Improved speed of development.
Code portability.
Loads classes dynamically, in other words when they are actually needed.
Supports changing programs dynamically, during runtime, by loading classes from a distinct source.
Furnishes better security.
b. JavaX.swing -- package
The javax.swing package provides classes for java swing API such as JButton, JTextField, JTextArea, JRadioButton, JCheckbox, JMenu, JColorChooser etc.
The Java Foundation Classes (JFC) are a set of GUI components which simplify the development of desktop applications.
There are two ways to create a frame:
• By creating the object of Frame class (association)
• By extending Frame class (inheritance)
Swing in Java is a lightweight GUI toolkit which has a wide variety of widgets for building optimized window-based applications. It is a part of the JFC(Java Foundation Classes). It is build on top of the AWT API and entirely written in java. It is platform independent unlike AWT and has lightweight components.
It becomes easier to build applications since we already have GUI components like button, checkbox etc. This is helpful because we do not have to start from the scratch.
Container Class
Any class which has other components in it is called as a container class. For building GUI applications at least one container class is necessary.
Following are the three types of container classes:
• Panel – It is used to organize components on to a window
• Frame – A fully functioning window with icons and titles
• Dialog – It is like a pop up window but not fully functional like the frame[6].
2. Backend
a. MySQL
MySQL is a fast, easy-to-use RDBMS being used for many small and big businesses. MySQL is developed, marketed and supported by MySQL AB, which is a Swedish company. MySQL is becoming so popular because of many good reasons −
• MySQL is released under an open-source license. So you have nothing to pay to use it.
• MySQL is a very powerful program in its own right. It handles a large subset of the functionality of the most expensive and powerful database packages.
• MySQL uses a standard form of the well-known SQL data language.
• MySQL works on many operating systems and with many languages including PHP, PERL, C, C++, JAVA, etc.
• MySQL works very quickly and works well even with large data sets.
• MySQL is very friendly to PHP, the most appreciated language for web development.
• MySQL supports large databases, up to 50 million rows or more in a table. The default file size limit for a table is 4GB, but you can increase this (if your operating system can handle it) to a theoretical limit of 8 million terabytes (TB).
• MySQL is customizable. The open-source GPL license allows programmers to modify the MySQL software to fit their own specific environments.
b. GAS
Google Apps Script is a coding language in the cloud that is based on JavaScript - allowing you to connect the Google Workspace Services to do amazing advanced functionality within your Google Workspace.
Increase the power of your favorite Google apps — like Calendar, Docs, Drive, Gmail, Sheets, and Slides. Apps Script lets you do more with Google. All on a JavaScript platform in the cloud.G Suite Services.
Course content covers every step to get started with Google Scripts including an overview of the editor and what it does and how to use it. Followed by more detailed syntax and code examples of applying Google Script in real world projects. Perfect for students of all levels, with a step by step approach for anyone who has not used Google Script Before.
Apps Script allow you to power up your favorite Google apps and do more with them, way more.
Automate, add functionality, use spreadsheet data, create documents, interact with emails, generate reports, use data the list is endless on all the amazing things you can do with Google Apps Script.
Warning once you start using Google Apps Script you may want to use it for everything!!!
Just like JavaScript apps script is easy to write, uses the same structure as JavaScript and core fundamental functionality. If you know JavaScript you can get started with apps script in minutes. Functions, variables, loops, and more the same syntax as JavaScript. With the added power of Google Classes you can connect data from your Google Apps and build on it. Its the easy way to power up your applications[7].
Course will cover
• Standalone script
• IDE editor
• Quick demo to setup and get started with.
Document - DocumentApp
• Get document
• Document body
• Get elements within body
• Create docs on the fly
• Document UI for alerts and responses. Interact with users.
• Selection of data and construction of content
• Styling your doc content
Spreadsheet - SpreadsheetApp
• How to Get spreadsheet data
• Create spreadsheets and update, create and use the data
• Get ranges - select sheets and get content
• Get Sheet data and iterate through it to output it
• Write to spreadsheet using script
• Spreadsheet UI for added interactions with users
• Update sheet with new data
• Sidebar menu update sheet show sheet data and more
Google Sites - Standalone scripts
• Sites class and how to use them
• Sites dashboard navigation and use
• Design sites interface with options to create pages and more
• Add scripts to sites to create data driven and interactive pages
• Output and setup sites content quickly and easily
Google Drive - DriveApp Class
• Get drive data and use it
• Setup files create new files
• Move files from one folder to another
• Get folder contents and list it
• Create files copy files and update files
• Search drive files and folders
• Get permissions and set permissions
• List files from folders in Google Sheet show permissions update permissions
Calendar Calendar - CalendarApp Class
• Create events
• Get event details
• Update color style
• Output events to Google Sheet
• Using Calendar events checking availability and more
Gmail - GmailApp Class
• Send message
• Get inbox contents from folder
• Create labels and move files
• Get counts of emails and content
• Mark Emails as read
• Track emails and use the content
• Search emails
• Star Messages
c. Google sheet
Google Sheets is a web-based application that enables users to create, update and modify spreadsheets and share the data online in real time.
d. Google API
Google Cloud APIs are programmatic interfaces to Google Cloud Platform services. They are a key part of Google Cloud Platform, allowing you to easily add the power of everything from computing to networking to storage to machine-learning-based data analysis to your applications.
VI. TESTING AND RESULTS
A. Testing
Software Testing is a method to check whether the actual software product matches expected requirements and to ensure that software product is Defect free. It involves execution of software/system components using manual or automated tools to evaluate one or more properties of interest. The purpose of software testing is to identify errors, gaps or missing requirements in contrast to actual requirements.
Some prefer saying Software testing definition as a White Box and Black Box Testing. In simple terms, Software Testing means the Verification of Application Under Test (AUT). This Software Testing course introduces testing software to the audience and justifies the importance of software testing.
UNIT TESTING is a type of software testing where individual units or components of a software are tested. The purpose is to validate that each unit of the software code performs as expected. Unit Testing is done during the development (coding phase) of an application by the developers. Unit Tests isolate a section of code and verify its correctness. A unit may be an individual function, method, procedure, module, or object.
In SDLC, STLC, V Model, Unit testing is first level of testing done before integration testing. Unit testing is a Whitebox testing technique that is usually performed by the developer. Though, in a practical world due to time crunch or reluctance of developers to tests, QA engineers also do unit testing.

2. Beta Testing
Beta Testing is performed by real users of the software application in a real environment. Beta testing is one of the types of User Acceptance Testing.
Beta version of the software, whose feedback is needed, is released to a limited number of end-users of the product to obtain feedback on the product quality. Beta testing helps in minimization of product failure risks and it provides increased quality of the product through customer validation.
It is the last test before shipping a product to the customers. One of the major advantages of beta testing is direct feedback from customers.













VII. ACKNOWLEDGMENTS
We are grateful to Dr. V. N. Pawar, Honorable principal for his generosity and extending his utmost support and cooperation in providing all the provision of the work. We owe our project to Dr. M.M. Deshpande, Head of Department, Computer Engineering and our Project Guide Prof. Shilpali Bansu for her valuable suggestions and constant motivation that greatly helped the work to get successfully completed. We sincerely thank her for the lab facilities and others resources she provided us and the constant support she gave us. We also convey our gratitude to our project guide for giving us the constant source of inspiration and help in preparing the project with sincere help, personally correcting our work and providing encouragement throughout the project. Last but not the least; we would like to express our heartfelt indebtedness towards all the group members for their sustained help in completing the report in time.
A. Conclusion So, we Conclude that a good reward system aims to motivate student to work harder. The current trend towards performance-related reward systems is designed to lead to greater rewards and motivation for those who contribute the most. In order to stimulate learning and to motivate good behavior, lots of teachers use rewards for students. Rewards system is introduced to boost the performance of student in terms of academic. This indeed will help the teachers as well as student. The application will contain point system for student who all are attending lectures period, submitting assignments on time. Motivation behind creating such app is that students will be provoked by the sweet rewards other than marks, they will have something for which if he/she completes assignment they will get some rewards. Rewards will be provided according to marks obtained. Students will show interest and raise their participation in the everyday classroom tasks, responsibilities and learning. The Feedback about learning and behavior should be frequent and early. The benefits of this reward system applications among others as follows: useful applications, easy to use, easy to learn, and Applications can save time. B. Future Scope In future more rewards can be added as we receive some kind of partnership with the companies. The settings UI and functionalities can be developed more. Admin panel UI can also be developed. A QR code can be added to login fast and for increased security. The entire software can be made platform independent.
[1] CREDIT CARD COMPANY GIVE REWARDS USING THREE PERSPECTIVES (27September 2014, At: 14:46 Publisher: Routledge) [2] Dopaminergic Reward System (Arrias Carrion-et al. International Archives of Medicine 2010) [3] GAMIFICATION REWARDS SYSTEM (MIPRO 2019, May 20-24, 2019, Opatija Croatia) [4] ANDROID REWARDS SYSTEM (Proc. of 2017 4th Int. Conf. on Information Tech., Computer, and Electrical Engineering (ICITACEE), Oct 18-19, 2017, Semarang, Indonesia) [5] “Extending google docs with add-ons apps script & google developers,” Google. [Online]. Available: https://developers.google.com/apps-script/add-ons/editors/docs. [Accessed: 02-Apr-2022]. [6] “Swing in java: Creating GUI using Java Swing,” Edureka, 10-Jun-2021. [Online]. Available: https://www.edureka.co/blog/java-swing/. [Accessed: 20-Apr-2022]. [7] L. Svekis, “Google apps script complete course beginner to advanced,” Udemy. [Online]. Available: https://www.udemy.com/course/apps-script-course/. [Accessed: 20-Apr-2022].
Copyright © 2022 Sarthak Swain , Prarabdha Londhe, Jaikishan Patil, Prof. Shilpali Bansu. This is an open access article distributed under the Creative Commons Attribution License, which permits unrestricted use, distribution, and reproduction in any medium, provided the original work is properly cited.
Paper Id : IJRASET47595
Publish Date : 2022-11-21
ISSN : 2321-9653
Publisher Name : IJRASET
DOI Link : Click Here
Submit Paper Online
