Ijraset Journal For Research in Applied Science and Engineering Technology
Authors: Shaik Althaf, Shaik Jakeer Hussain, Lakshmi Srinivas Dendukuri
DOI Link: https://doi.org/10.22214/ijraset.2024.64348
Certificate: View Certificate
In India, agriculture is the biggest and most essential sector. The Global Internet of Things (IoT) is a vital aspect of smart farming. Internet of Things (IoT) is the interconnection of many devices over the internet. All devices are interconnected via unique identifiers, enabling data transfer without requiring interaction between humans. A sufficient amount of water is given to the crop in agriculture at a specific time through irrigation. The primary objective of this paper is develop a controlled watering system that uses smart sensors and NodeMCU ESP8266 to improve water efficiency in plants, integrated with things of speak platform. By integrating soil moisture sensors, the system ensures that irrigation is given only when the soil penetrates a predefined dryness threshold by continuously monitoring the moisture levels in the soil. By using an optimized method, water waste is reduced and plants are given the proper amount of water for healthy growth. DHT11 sensor also monitor humidity and temperature, which enables the system to modify watering schedules in response to current meteorological conditions. These environmental elements can be implemented in the system to help it adjust to changing conditions and increase overall water efficiency. Rain sensors are used to detect rainwater. When rainwater occurs, irrigation is automatically stopped to avoid overwatering and significantly preserve water resources. The central processing unit (CPU) is the NodeMCU ESP8266 microcontroller, which extracts data collected by the sensors and regulates of irrigation system in reaction to the real-time data. This automated approach improves the accuracy of irrigation techniques while also decreasing the need for human intervention, which saves time and labour.
I. INTRODUCTION
India has one of the greatest agricultural sectors in the world, and it is vital to the nation's economic prosperity and food security. The agriculture sector makes a substantial GDP contribution to the nation. India's farming industry is large and nearly 60% of people across India work in farming. In world 70% of water resources are used for agriculture industry. In this industry water usage maximizing has grown essential to ensure sustainability and exceeding population growth demands. In traditional agriculture (crop) farmer faced many issues while doing farming. The issues are like maintenance of water, soil degradation, shortage of man power and climate change. For solving these issues we are using IOT (Internet of Things) technology. This technology is helpful for solving these problems by using IOT sensors are soil moisture for moisture levels, DHT11 for humidity and temperature levels and rain drop for weather conditions. Usually when farmer go outside or any other place spend his time in that place, it takes 4 days to come to back. In that long time plants health was damage due to no water facilities. The damage can be overcome by the use of automated irrigation system. In this automated system farmer can also operate in long range. An automated irrigation system using NodeMCU(Micro control unit) Esp8266 helps reduce wastage of water. If farmer forgot to turn off the supply switch after the completion of watering to plants automatically its turn off the solenoid valve and stops the water flow from the tank. In traditional farming, some places have water bores and some places are don’t have this option. In that time if heavy rainfall occurs, farmers should know how to store rain water.
But now a days by using automated irrigation system with the help of IOT and sensors rain water is stored in tanks and when the crop is in need of water, solenoid valve opens and helps in dripping system. By this unique method, crop acquire precisely an adequate amount of water, and they can become more efficient and sustainable by adjusting to the weather and soil moisture levels. Using advanced sensors to maintain updated on atmospheric factors including soil moisture concentration and temperature, this system allows for accurate water management, ensuring crops acquire an adequate volume of water at precisely the correct moment.
By decreasing water waste and increasing crop yields, the setting up of such a system promotes sustainable agricultural practices in addition to increasing the efficiency of water consumption.
Fig.1 Implementation of IOT Sensors systems for plants
II. LITERATURE SURVEY
In India, agriculture is a vital industry that emphasizes the need for water for irrigation. The importance of automatic watering systems is raising the efficiency and production of agriculture. The paper presents the automate method of irrigation, which overcomes the traditionally required human involvement. Farmers' workload will be minimized by utilizing of IOT technology for observing the moisture content of the soil and recognize when irrigation is required [1]. Conventional watering techniques, such as inlet and irrigation systems tend to be inefficient which result in water waste and problems like overwatering, and crops fungal infections. This system the paper focuses on sending sensor data to a webserver database. The irrigation system can turn on automatically to make sure crop get the water when they need, when the temperature and moisture in the soil fall below specified thresholds [2].
Smart irrigation systems powered by the Internet of Things in agriculture helps to improve water management and boost crop yield. Updating conventional farming practices and tackling the problems caused by decrease supply of water helps farmers to save money by using drip irrigation systems with automatic controls, which have been demonstrated to be especially beneficial for preserving soil moisture and increasing crop yields [3]. Conventional irrigation techniques, like drip irrigation by hand and can watering, are frequently inaccurate and inefficient. This may result in overwatering or inadequate irrigation. This would be harmful to the health, productivity of the crop. The sudden rainfalls can be overcomed with these methods in any particular circumstances, improving agricultural management and water efficiency [4].
Water usage optimization in agriculture is largely dependent on the collecting, preserving, and analysis of extensive water. A smart farm prototype that makes use of inexpensive s, embedded technologies, and the Internet of Things provides better efficiency [5]. For efficient decision-making and crop production optimization, the data-driven methodology is important. Farmers get real-time insights into the specific requirements of their crops by using sensors like the DHT11, which measures temperature, humidity, and moisture. Better water management and healthier plant growth are made feasible by this connection, which enables more accurate control over irrigation. This improves the irrigation process and overall efficiency [6].
Farmers have to accurately analyse sensor data, resulting in well-informed decisions on irrigation and water resource allocation which helps in improved farming techniques by minimizing the requirement for continuous oversight by humans [7]. A significant aspect of the system automation is to turn on a pump motor in dependence on measurements of soil moisture. The device ensures that plants get enough water without requiring human assistance by activating the pump when moisture levels fall below a predetermined threshold. This feature prevents over-irrigation, saving water in addition to saving time.
Water conservation and effective farming methods are means of advancing sustainable agriculture operations [8]. Water conservation and energy conservation are achieved by sensor-based irrigation systems [9]. Optimizing water usage and increasing crop yields have been demonstrated by the introduction of smart irrigation technology in agriculture [10]. By forecasting soil moisture and humidity levels, regulation of watering the crop is easy. With regard to agricultural techniques, an automated surveillance system enhances the handling of soil, time, water, and pesticide and insecticide use [11] beside the growing demand for renewable resources around the world, especially clean, safe drinking water by the use of low-cost watering solution that makes use of cloud connectivity and smart device sensors. To ensure that water utilization in agriculture is optimized, system has been developed to provide automated management based on seasonal and climatic requirements [12].
Developments in Internet of Things (IoT) technologies that make it possible to observe and operate drip irrigation systems in real time is possible. These technologies, combined to enable more effective water utilization, include soil moisture monitor, automatic irrigation scheduling, and weather data integration. The literature also discusses the difficulties India has in implementing smart irrigation systems. There is discussion on problems such as high investment cost, farmers' lack of knowledge in the field, and inadequate infrastructure [13]. The IoT - based smart drip irrigation system that meets farmers' basic demands to develop an affordable system that offers an effective solution by utilizing a controlled water pump, basic sensors, and the ESP8266 microcontroller. The system, which employs Zigbee has WSN (Wireless Sensor Network) technology for communication, is large and costly [14]. By optimizing the irrigation process, a smart irrigation system based on microcontrollers presents a viable way to increase agricultural output. With the use of Internet of Things technology, the system is designed to avoid spending money and time while promoting sustainable development [15].
III. PROPOSED SYSTEM
For many countries, agriculture is the backbone of their economies. However, traditional irrigation techniques frequently use too much water and manage it inefficiently. These issues are being addressed by an IOT-based. The proposed system is a revolutionary automated irrigation solution that maximizes water utilization in agriculture by utilizing smart sensors and the NodeMCU ESP8266 microcontroller. The technology is made to precisely monitor and manage irrigation procedures, saving water and guaranteeing that plants get the proper amount of water for healthy growth.
Water is used in agriculture more often than what crop actually require, when that happens, the crop collapse. We discover that employing an automatic irrigation system is the answer. Utilizing a drip system and sophisticated technologies, water will flow gradually while promoting healthy plant growth. This involves use of a soil moisture sensor, which calculates the amount of moisture in the soil and converts that information into data. The information is sent to the microcontroller via this sensor. Depending on the collected values the controller instructs the relay to use a solenoid valve to activate the water flow. The relay's helps in switching on the solenoid pump. After monitoring continuously, the set of values, if they are below the moisture threshold level automatically it will turn off the pump.

Fig.2 Block diagram of Proposed System
NodeMCU ESP8266 microcontroller is used in automated farming with IoT based irrigation system. The system combines motor drive control and relay modules with multiple kinds of sensors, that include raindrop, soil moisture, and DHT11 temperature and humidity sensors. The central part of the system is the NodeMCU ESP8266. After processing data from several sensors, it uses WiFi to send the data to the cloud for remote control and monitoring. In addition to its built-in Wi-Fi, the ESP8266 may connect to cloud platform ThingSpeak and exchange sensor data, as well as control activities depending on predefined criteria. The moisture level of the soil is determined by this soil moisture sensor. It is employed to measure the water level and establish whether irrigation is required. Temperature and humidity in the surrounding around the crop are measured by the DHT11 sensor. With the use of this data, climate conditions can be monitored for the efficient plant growth.
When rainfall is detected, the rain drop sensor warns the system about the weather at the moment, which may have an impact on irrigation. To automatically control irrigation, the sensor data triggers the relay. The irrigation direction or water flow can be changed with this L298N motor driver, which also regulates DC motors or actuators like a pump. In order to react to the soil moisture in ambient conditions, it connects with the NodeMCU. The sensors, ESP8266, relay, and motor driver all function effectively since the system is supplied with power by an appropriate voltage supply. Sensor data, including temperature, humidity, moisture content, and rain detection, is transferred to the cloud for analysis and storing them. This enables users to remotely check on field conditions and make data-driven decisions on the maintenance of plants. Real-time data sharing between the sensors and cloud is made accessible by the NodeMCU's Wi-Fi functionality, which also gives users remote access to monitor and operate the system via a web interface or mobile app.
IV. HARDWARE SPECIFICATIONS
A. Node MCU (ESP8266)
It is an incredibly strong 32-bit LX106 microprocessor with included 802.11 b/g/n wireless networking. The module is suitable for a variety of IoT projects because of this integration, which makes it simple to connect to local networks or the internet. The NodeMCU board has several GPIO pins that support PWM, I2C, SPI, and UART interfaces, making it easy to connect to sensors and other peripherals. One of its main benefits is that programmers of different skill levels may utilize it because it can be programmed using the Arduino IDE and other environments like micro python and Lua. Its low power consumption and ability to be driven by either USB or 3.3V, this module is appropriate for battery-operated devices.

Fig.3. Node MCU (ESP8266)
B. L298N Motor Driver
The L298N motor driver is used to control the direction and speed of DC motors. It is reliable and popular twin H-bridge module. It is perfect for robotics and automation projects because it can drive two motors at once. The module can handle up to 2A of continuous current per channel and operates across a wide voltage range, usually from 5V to 35V. Using the L298N motor driver with microcontrollers like Arduino, Node MCU, Raspberry Pi, and other development boards is simple. It consists of basic input pins that may be used to change the direction and speed of the motor by applying pulse width modulation (PWM) signals. Moreover, the module has an integrated 5V regulator that powers the microcontroller's logic circuitry.

Fig.4 L298N Motor Driver Module
C. Relay
Relays are electrically controlled switches that can be used to control several circuits with a single signal or one circuit with multiple low-power signals. It is frequently employed in a variety of electrical and electronic applications to allow low-voltage control signals to be utilized to operate high-voltage or high-current devices like heating elements, lights, and motors. Relays can be turned on or off to complete the circuit based on their contact configurations, which include normally Open (NO), Normally Closed (NC), or a combination (changeover).

Fig.5 Relay Module (5v-10Amps)
D. Soil Moisture Sensor
A soil moisture sensor is a vital instrument used in gardening and agriculture for determining the soil's water content. It assists to maintain an eye on the moisture content of the soil, ensuring that plants get the proper volume of water for strong diversification. These sensors are vital to irrigation systems because they give real-time data; this is especially true for smart irrigation configurations that try to maximize crop yields while conserving water.

Fig.6 Sensor of Soil Moisture
E. DHT11 Sensor
Temperature (warmth) and humidity (Dew) can be measured with the widely-used, inexpensive DHT11 sensor. Its price, simplicity, and ease of integration with microcontrollers such as Arduino, Raspberry Pi, and NodeMCU have made it especially popular for use in DIY electronics and Internet of Things tasks. Temperatures between 0°C and 50°C may be accurately measured using the DHT11 sensor within ±2°C. The sort of resistor it utilizes, a thermistor, is affected by temperature. In addition, the sensor has an accuracy of ±5% when measuring relative humidity between 20% and 90%. The DHT11 transfers data using a single-wire serial communication process, which is sometimes confused with I2C. However, this system is proprietary and timing-based, requiring careful handling in code.

Fig.7. Digital Humidity and Temperature Sensor
F. Rain Drop Sensor
An electronic device used to detect the presence of moisture or rain is called a rain drop sensor. It is usually used in automated irrigation systems, weather monitoring systems, and various other uses where the ability to sense rainfall is crucial for making decisions. The sensor makes it possible for systems to react to the weather by automatically turning off irrigation or shutting windows when it starts to rain. Rain drop sensors are frequently utilized in home automation systems, weather stations, smart irrigation systems, and automated windshield wipers in automobiles. When rain is detected, the sensor in agriculture, for example, can stop irrigation to avoid overwatering. It can cause smart home automation systems to close windows or notify homeowners when it's going to rain.

Fig.8. Sensor of Rain Drop
G. Solenoid Pump (Valve)
Several uses emerge for solenoid valves. They ensure accurate watering schedules by regulating the flow of water to various zones in irrigation systems. They control the flow of fluids like air, water, oil, or gas. This is known as industrial automation. Moreover, solenoid valves regulate the flow of water in household appliances such as dishwashers and washing machines. Furthermore, certain sophisticated solenoid valves are made with automatic cleaning systems to protect against mineral deposits or soil particles that might block pipes, greatly lowering drip irrigation system maintenance. Modern solenoid valves are different from traditional ones in that they can function at extremely low freshwater pressures, which allows them for sensitive plant systems like vertical farms or greenhouses. These characteristics, when combined with IoT connection, provide intelligent water management, enabling each solenoid valve to be separately.

Fig.9. Solenoid valve
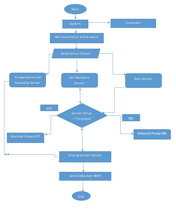
V. SOFTWARE IMPLEMENTATION

Fig.10. Flow Chart of Smart Irrigation System
Software Requirements for this Project are:
VI. RESULTS
Finally, we have designed and implemented automated irrigation system that uses smart sensors and Node MCU ESP8266 to improve water efficiency It functions as an unique switching system that senses the moisture content of the soil, detects the weather conditions, senses the temperature and humidity conditions and irrigates the plants if required. In addition, it will reduce energy loss, save time and energy.
This project proposes a low-cost solution that is affordable for every kind of farmer and simple to execute, utilizing inexpensive sensors and straightforward technology. The data was displayed on ThingSpeaks IOT cloud in system (computer). The parameters are recorded during the testing of the system are shown below:

Fig.11. Graphs of the Project
Farmers that keep focus on this measurement will be able to make better decisions or configure their farming systems to operate automatically depending on preset parameters. This system adapts water use efficiently.
The combination of automated decision-making and real-time data collection in this technology improves irrigation methods\' accuracy and efficiency while conserving a significant amount of water. The system makes sure that the sufficient amount of water is applied to crops by utilizing the capabilities of various sensors, such as rain sensors, DHT11, and soil moisture sensors. This increases agricultural output and decreases water waste. Furthermore, the NodeMCU ESP8266 is a practical option for both moderate- and extensive-scale farming operations because of its scalability and affordability. By reducing overuse of resources, this device not only helps with the problems associated with water scarcity but also advances sustainable agriculture methods. In conclusion, implementing these automated irrigation systems is a progressive step for contemporary agriculture that could have a big impact on environmental preservation and world food security.
[1] Gnanavel, S., Sreekrishna, M., DuraiMurugan, N., Jaeyalakshmi, M., & Loksharan, S. (2022, January). The smart iot based automated irrigation system using arduino uno and soil moisture sensor. In 2022 4th International Conference on Smart Systems and Inventive Technology (ICSSIT) (pp. 188-191). IEEE. [2] Kanumalli, S. S., Mantena, S. J., Kandula, S., Doppalapudi, K., & Atluri, T. (2022, May). Automated Irrigation Management System using IoT. In 2022 6th International Conference on Intelligent Computing and Control Systems (ICICCS) (pp. 476-482). IEEE. [3] Gaurav, Y., Nigam, S., Verma, M. K., Chauhan, R., Maurya, P. K., & Bhaskar, S. (2022). NodeMCU integrated irrigation system. i-Manager\'s Journal on Embedded Systems, 10(2), 27. [4] Suhaimi, Ahmad Faisol, Naimah Yaakob, Sawsan Ali Saad, Khairul Azami Sidek, Mohamed Elobaid Elshaikh, Alaa KY Dafhalla, Ong Bi Lynn, and Mahathir Almashor. \"IoT based smart agriculture monitoring, automation and intrusion detection system.\" In Journal of Physics: Conference Series, vol. 1962, no. 1, p. 012016. IOP Publishing, 2021. [5] Et-taibi, B., Abid, M. R., Boufounas, E. M., Morchid, A., Bourhnane, S., Hamed, T. A., & Benhaddou, D. (2024). Enhancing water management in smart agriculture: A cloud and IoT-Based smart irrigation system. Results in Engineering, 22, 102283. [6] Abd Halim, A. A., Mohamad, R., Rahman, F. Y. A., Harun, H., & Anas, N. M. (2023). IoT based smart irrigation, control, and monitoring system for chilli plants using NodeMCU-ESP8266. Bulletin of Electrical Engineering and Informatics, 12(5), 3053-3060. [7] Dorthi, K., Narasimha Reddy, S., & Pitta, S. (2022, May). Smart water management system in agriculture using internet of things. In Smart Intelligent Computing and Applications, Volume 2: Proceedings of Fifth International Conference on Smart Computing and Informatics (SCI 2021) (pp. 235-241). Singapore: Springer Nature Singapore. [8] Kanimozhi, A., & Vadivel, R. (2024). Optimized water management for precision agriculture using IoT-based smart irrigation system. World Journal of Advanced Research and Reviews, 21(3), 802-811. [9] Hema, L. K., Rajeshwari, R., Shalini, S., & Reddy, Y. C. K. (2022, April). Smart agriculture field irrigation system using sensors & GSM. In AIP Conference Proceedings (Vol. 2405, No. 1). AIP Publishing. [10] Devendiran, R., Turukmane, A. V., Sathiyaraj, A., Rao, P. S., Prasad, B. B. K., & Pulipati, S. (2023, December). Smart Irrigation: Revolutionizing Water Management in Agriculture for Sustainable Practices and Improved Crop Yield. In 2023 6th International Conference on Recent Trends in Advance Computing (ICRTAC) (pp. 651-656). IEEE. [11] Chandra, D. V. S., Kaur, G., & Bhattacharya, M. (2023, February). Smart irrigation management system for precision agriculture. In 2023 International Conference on Advances in Intelligent Computing and Applications (AICAPS) (pp. 1-5). IEEE. [12] Bhardwaj, A., Kumar, M., Alshehri, M., Keshta, I., Abugabah, A., & Sharma, S. K. (2024). Smart water management framework for irrigation in agriculture. Environmental Technology, 45(12), 2320-2334. [13] Sangeetha, B. P., Kumar, N., Ambalgi, A. P., Haleem, S. L. A., Thilagam, K., & Vijayakumar, P. (2022). IOT based smart irrigation management system for environmental sustainability in India. Sustainable Energy Technologies and Assessments, 52, 101973. [14] Hassan, N., Cheragee, S. H., Ahammed, S., & Islam, A. Z. M. T. (2021). Sensor based Smart Irrigation System with Monitoring and Controlling using Internet of Things. Int. J. Ambient Syst. Appl, 9, 17-26. [15] Kurundkar, S., Dhandar, P., Lahudkar, M., Chaudhari, L., Kandare, U., & Boge, R. IoT-Enabled Smart Irrigation System for Precision Farming using Microcontroller.
Copyright © 2024 Shaik Althaf, Shaik Jakeer Hussain, Lakshmi Srinivas Dendukuri. This is an open access article distributed under the Creative Commons Attribution License, which permits unrestricted use, distribution, and reproduction in any medium, provided the original work is properly cited.
Paper Id : IJRASET64348
Publish Date : 2024-09-26
ISSN : 2321-9653
Publisher Name : IJRASET
DOI Link : Click Here
Submit Paper Online
