Many individuals have been inspired to establish their small businesses as a result of the current Covid-19 pandemic, however, upscaling is challenging for small company owners owing to a lack of connection and client reach. In addition, the pandemic has hit many established local businesses hard financially. There is a demand for a dedicated platform that allows customers to interact with growing small businesses and start-ups while also allowing company owners to exhibit their products and network.
Businesses that are fresh to the market confront challenges in showcasing their products and gaining client exposure. As a result, we developed a web application that links small businesses with larger audiences and helps them grow. Vocal for local is a seamless E-commerce platform designed to address the problems that small businesses face. Customers can pick from a large range of items supplied by various local companies and make safe and secure payments on the platform, making it a convenient platform for both customers and local businesses.
Introduction
I. INTRODUCTION
Individuals have come up with new and amazing technology to meet human needs in recent times, and the expansion of start-up culture in India has been exponential. The Covid-19 pandemic has accelerated this expansion, forcing the country and its citizens to develop new platforms and technology that allow people to carry out their everyday operations remotely. On the other hand, the pandemic had a negative financial impact on local enterprises that lacked remote work infrastructure. As a result, there was a severe scarcity of internet platform capacities to handle such massive amounts of traffic.
As a result, we developed Vocal for Local, an E-commerce platform that aims to solve one of such issues i.e. assisting local businesses and start-ups in showcasing and expanding their business online. The major goal of the is to improve connectivity and make online shopping more efficient.
The platform is designed to provide both customers and businesses with a user-friendly and easy-to-use interface as well as secure payment functionality. The platform is meant to give a user-friendly and easy-to-use interface for both customers and companies, allowing businesses to sell their products globally and provide secure payment capability.
II. LITERATURE SURVEY
The notion of E-commerce has been there since the dawn of the internet, but the capabilities of the platforms have changed dramatically between then and now. It is described as "the production, distribution, marketing, sale or delivery of goods and services by electronic means”. Over time, it can be observed that E-commerce platforms have contributed a significant share of the economy's growth as well as created a paradigm shift in the way a company operates. The shift from conventional shopping to E-commerce has accelerated significantly as the quality of these platforms continues to increase to this day. Many of these E-commerce platforms, on the other hand, are not suited for small companies or early start-ups since they demand more investment to make their company prominent in the community than the profits. Businesses may also receive a scathing impression due to no fault of their own if a client discovers a flaw in the platform. Other difficulties, such as platform data breaches, may cause customers to turn away. External factors like inadequate Search Engine Optimization might also have a detrimental effect. This platform aims to be able to assist in the resolution of some of these difficulties, resulting in a beneficial influence on the community.
III. PROPOSED SYSTEM
The system was created with factors including a seamless user experience, secure payments, and enhanced connectivity in mind. The MVC architectural pattern was used to develop the platform, which consists of a Model (handles data logic), View (which shows information from the model to the user), and Controller (controls the flow of data to the database).
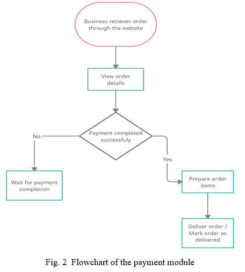
The system is divided into two sections: one for consumers and another for sellers. Customers may choose things they want to buy from a wide range of options, make secure payments, submit orders and write some reviews on these ordered items. Sellers, on the other hand, have the option of editing product information and viewing all orders, as well as marking them as delivered after they have been delivered. Only verified and registered businesses on the site have access to the seller’s section. Login/registration module, a payment module, and an order module are some of the other components whose working is explained in Fig. 1, Fig. 2, and Fig. 3 respectively using a flowchart.
IV. DESIGN AND IMPLEMENTATION
The platform was developed using the MERN stack which includes MongoDB as a database, Express as a Node.js framework, React.js as a client-side JavaScript framework, and Node.js as a JavaScript server platform, as it's one of the most popular, easy to use technology stack along with plenty of community support. For the front end of the website, we used React.js as a client-side JavaScript framework as it is extremely flexible and provides great performance. The User interface design was built using Material Design principles and components which provide clean, ready-to-use UI components.
As for the backend MongoDB, a document-oriented database management system that allows you to store data in JSON format was implemented. It is far more flexible than a SQL-based database management system, and it is incredibly scalable, making it perfect for applications that require real-time scalability. The REST API, which oversees the whole flow of data in the application, was built with Node.js and Express. The key advantage of Express is that it allows us to utilize JavaScript in both the front-end and back-end, which saves time. Node.js, a JavaScript runtime environment, is incredibly important because it utilizes a single-threaded event loop with non-blocking I/O, allowing it to fully exploit all CPU cores. It also has the bonus of being cross-platform, giving it considerable flexibility. One of the most difficult challenges was to develop a frictionless and secure payment gateway. This was accomplished with the help of Stripe checkout, which offers a sleek, prebuilt user interface as well as top-of-the-line security features. The necessity of user authorization and authentication for any type of website cannot be taken for granted. This was realized through the use of JWT tokens, which are secure, unique private keys that can be encoded with some data and are used to identify a user based on this key. All sensitive information, such as passwords, was only stored after it was hashed with the Bcrypt hashing function.
V. RESULTS
Following the implementation of the mentioned technologies, the platform's key characteristics turned out to be superior security, great performance, a fantastic range of things to buy, honest user evaluations, and a very user-friendly interface. The platform passed all of the planned test scenarios, which considered a wide variety of variables. A completely responsive UI, numerous payment platform integration, and strong customer service were among the primary features implemented to assist users and improve the website's user engagement. One of the main requirements in the development of this website was to maintain the security of the platform. Only businesses that are confirmed after providing some essential documentation and data may sell their products on the website, no client can directly edit product and order details, and all user information is secured with adequate encryption were some of the steps taken to ensure this.
VI. ACKNOWLEDGMENT
On the successful completion of this project, we would like to express our gratitude to every individual who helped us throughout the development of this project. We would also like to extend our appreciation to the creators of every website, application, and feature that we have been inspired or referred to create this website. We hope that this project can serve its purpose and can someday be implemented as a viable business idea.
Conclusion
Vocal For Local may be a wonderful way for local companies and startups to test their luck in the online marketplace by presenting their products and expanding their reach to residents and other businesses. A simple, user-friendly interface was built to make it easier for local company owners and customers to understand and utilize the website effectively. The platform presently supports basic E-commerce needs such as product purchasing and selling. However, this platform has the potential to develop up to the level of E-commerce giants. Future work for the platform includes turning the concept into a mobile application, which is essential for any platform aiming to be one of the best out there, adding more payment integrations so that the user has a multitude of choices to choose from, and making improvements like order tracking, customer-centered recommendations, and premium memberships with additional benefits and discounts.
References
[1] Rhiannon Lewis and Antje Cockrill, “Going global—remaining local: the impact of e-commerce on small retail firms in Wales”, International Journal of Information Management Volume 22, Issue 3, June 2002, Pages 195-209.
[2] Syed Emdad Ullah, Tania Alauddin, and Hasan U. Zaman, “Developing an E-Commerce Website”. IEEE 2016 International Conference on Microelectronics, Computing and Communications (MicroCom) - Durgapur, India (2016.1.23-2016.1.25)
[3] Osama Mohammed Ahmad Rababah and Fawaz Ahmad Masoud, “Key Factors for Developing a Successful E-commerce Website”, IBIMA Publishing, Vol. 2010 (2010), Article ID 763461.
[4] Stavros Kalogiannidis, “Covid Impact on Small Business”, in International Journal of Social Science and Economics Invention · December 2020.
[5] Alexander W. Bartik, Marianne Bertrand, Zoe Cullen, Edward L. Glaeser, Michael Luca, and Christopher Stanton, “The impact of COVID-19 on small business outcomes and expectations” PNAS July 28, 2020, 117 (30) 17656-17666; first published July 10, 2020.
[6] Anjali Gupta. “E-COMMERCE: ROLE OF E-COMMERCE IN TODAY\'S BUSINESS”, in International Journal of Computing and Corporate Research Volume 4 Issue 1 January 2014
[7] Usup Riassy Christa and Vivy Kristina, “The effect of product innovation on business performance during COVID 19 pandemic”, in Growing Science Volume 9 Issue 1 pp. 151-158, 2021
[8] Robert Fairlie & Frank M. Fossen, “The early impacts of the COVID-19 pandemic on business sales” Springer Nature 31 March 2021.
[9] Anil Yasin Ar, “Managing E-commerce During a Pandemic: Lessons from GrubHub During COVID-19,” International Case Studies in the Management of Disasters 30 November 2020